Gestão de Processos

A Gestão de Processos no âmbito do TCE-GO está inserida no contexto do Sistema de Gestão Integrado (SGI) de forma a contemplar o atendimento aos requisitos de gestão da qualidade da norma ISO 9001:2015. 

 

O ciclo de gestão inerente aos processos de trabalho do TCE-GO compreende as atividades de elaboração, verificação, validação e publicação, todas controladas por meio do Sistema de Gestão e Planejamento - SGP

 

Os processos de trabalho são coordenados pela Diretoria de Governança, Planejamento e Gestão (Diplan) que, com o auxílio da Gerência de Tecnologia da Informação (Ger-TI), também promove a automação de processos em ferramenta de BPMS.

 

Para visualização detalhada da Cadeia de Valor de Processos de Trabalho do TCE-GO clique aqui.

 
          
 
 

Gestão Processos

Pastas

  • folder NPF_Auxílio à Assembleia do Estado de Goiás (ALEGO)_Processo Apreciação das Contas de Governador
    • folder Manual do Usuário - Prestação de Contas do Governador
    • folder PO Acompanhar a Prestação de Contas do Governador
  • folder NPF_Controle com Interveniência a Terceiros_Processo Composição e Fornecimento de Informações para S
    • folder PO - Prestar Informações à PGE-GO para defesa do Estado de Goiás em juízo
  • folder NPF_Controle Direto_Processo Acompanhamento dos Limites Legais e Prudenciais da LRF1
  • folder NPF_Controle Direto_Processo Análise de Recursos
    • folder Manual de Análise de Recursos
  • folder NPF_Controle Direto_Processo Apoio à Atividade Jurisdicional
    • folder ITR - Orientações para Gerir Processos de Atos de Pessoal
    • folder PO Gerir Processos de Controle Externo
    • folder PO Instruir Processo de Controle Externo
    • folder PO Representar ao Tribunal
  • folder NPF_Controle Direto_Processo Apreciação da Legalidade dos Atos de Pessoal
    • folder Manual de Instruções do artigo 30
  • folder NPF_Controle Direto_Processo Avaliação da Estrutura de Governança, Planejamento e Gestão
    • folder Manual Avaliação dos Controles Internos
  • folder NPF_Controle Direto_Processo Exame e Julgamento das Contas dos Gestores
  • folder NPF_Controle Direto_Processo Exame e Julgamento de Tomada de Contas Especial
  • folder NPF_Controle Direto_Processo Fiscalizar
    • folder ITR - Orientações para Fiscalização Contínua de Folha de Pagamento
    • folder ITR - Orientações para Fiscalização de Atos de Pessoal sujeitos a Registro
    • folder PO - Fiscalizar via Auditoria de Conformidade
    • folder PO - Fiscalizar via Monitoramento Programado
    • folder PO Fiscalizar via Acompanhamento
    • folder PO Fiscalizar via Acompanhamento Contínuo
    • folder PO Fiscalizar via Auditoria Operacional
    • folder PO Fiscalizar via Avaliação de Políticas Públicas
    • folder PO Fiscalizar via Inspeção
    • folder PO Fiscalizar via Levantamento
    • folder PO-Fiscalizar via Auditoria Financeira
  • folder NPF_Controle Direto_Processo Monitoramento do Cumprimento de Deliberações do TCE-GO
    • folder ITR Catalogar itens decisórios
    • folder PO Catalogar itens decisórios
    • folder PO Gerir Serviço de Controle das Deliberações
  • folder NPF_Promoção da Transparência e do Controle Social_Processo Atendimento a Solicitações
    • folder PO-Gerir Demandas Denúncias Representações e Notícias de Irregularidade
    • folder PO-Gerir Manifestações e Pedidos de Acesso à Informação
  • folder NPF_Promoção da Transparência e do Controle Social_Processo Disponibilização de Informações acerca d
    • folder Manual de Intruções do artigo 30
    • folder PO - Emitir Relatório do Artigo 30
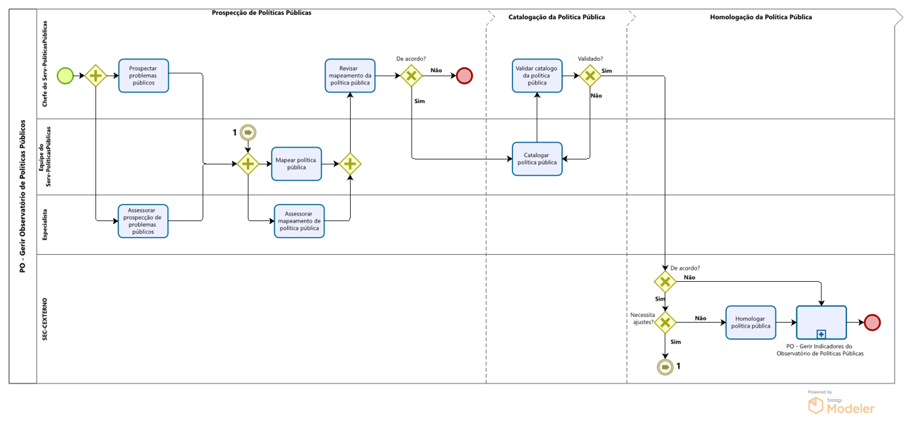
    • folder PO - Gerir Observatório de Políticas Públicas
    • folder PO Gerir Indicadores do Observatório de Políticas Públicas
  • folder NPF_Promoção da Transparência e do Controle Social_Processo Divulgação dos resultados das ações de c
    • folder Manual de Benefícios das Ações de Controle Externo
  • folder NPG_Apoio Finalístico ao Exercício do Controle Externo_Processo Controle e Asseguração da Qualidade
    • folder Manual do Sistema de Gestão da Fiscalização
    • folder Manual do Sistema de Qualidade das Fiscalizações do Controle Externo
    • folder PO Gerir Garantia da Qualidade
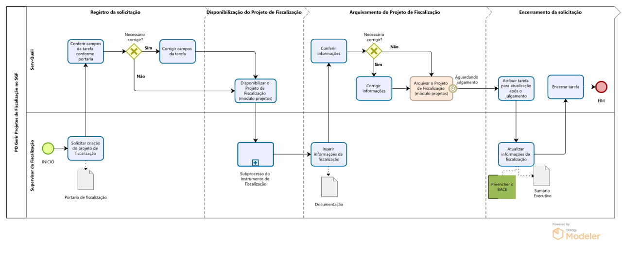
    • folder PO Gerir Projetos de Fiscalização - SGF
  • folder NPG_Apoio Finalístico ao Exercício do Controle Externo_Processo Gestão de Atos Oficiais
    • folder Manual de Procedimentos do Serviço de Registro
    • folder PO-Gerir Atividades do Serviço de Registro
    • folder PO-Gerir Comunicação de Atos
    • folder PO-Gerir Publicação no Diário Eletrônico de Contas
    • folder PO-Gerir Publicação no Diário Oficial do Estado de Goiás
  • folder NPG_Apoio Finalístico ao Exercício do Controle Externo_Processo Planejamento e Inteligência
    • folder Manual de Gestão de Informações Estratégicas
    • folder Manual do Sistema de Envio da Declaração de Bens e Rendas
    • folder PO Gerir Declaração de Bens e Rendas - DBRs
    • folder PO Gerir Matrizes de Seletividade
    • folder PO Gerir normativos afetos à SEC-CEXTERNO
    • folder PO Gerir Propostas de Inovação para o Controle Externo
    • folder PO Produzir Conhecimento Estratégico
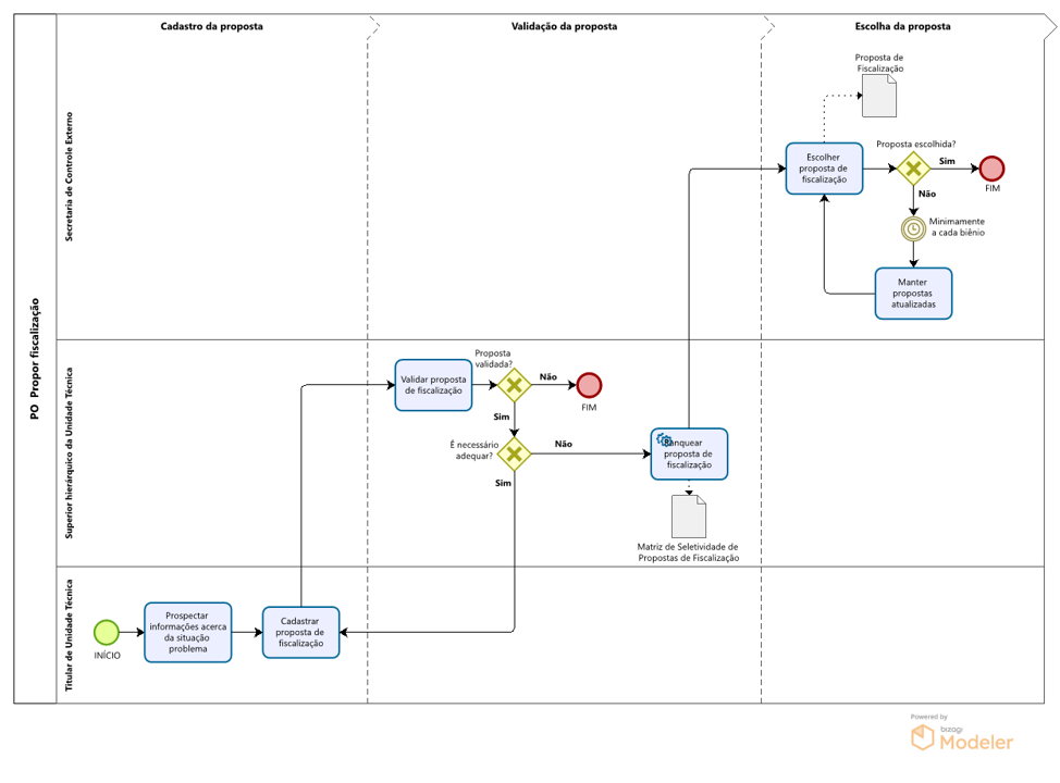
    • folder PO Propor Fiscalização
    • folder PO- Produzir Relatório de Inteligência
  • folder NPG_Apoio Finalístico ao Exercício do Controle Externo_Processo Suporte à Função Judicante
    • folder PO Gerir Consolidação Normativa do TCE-GO
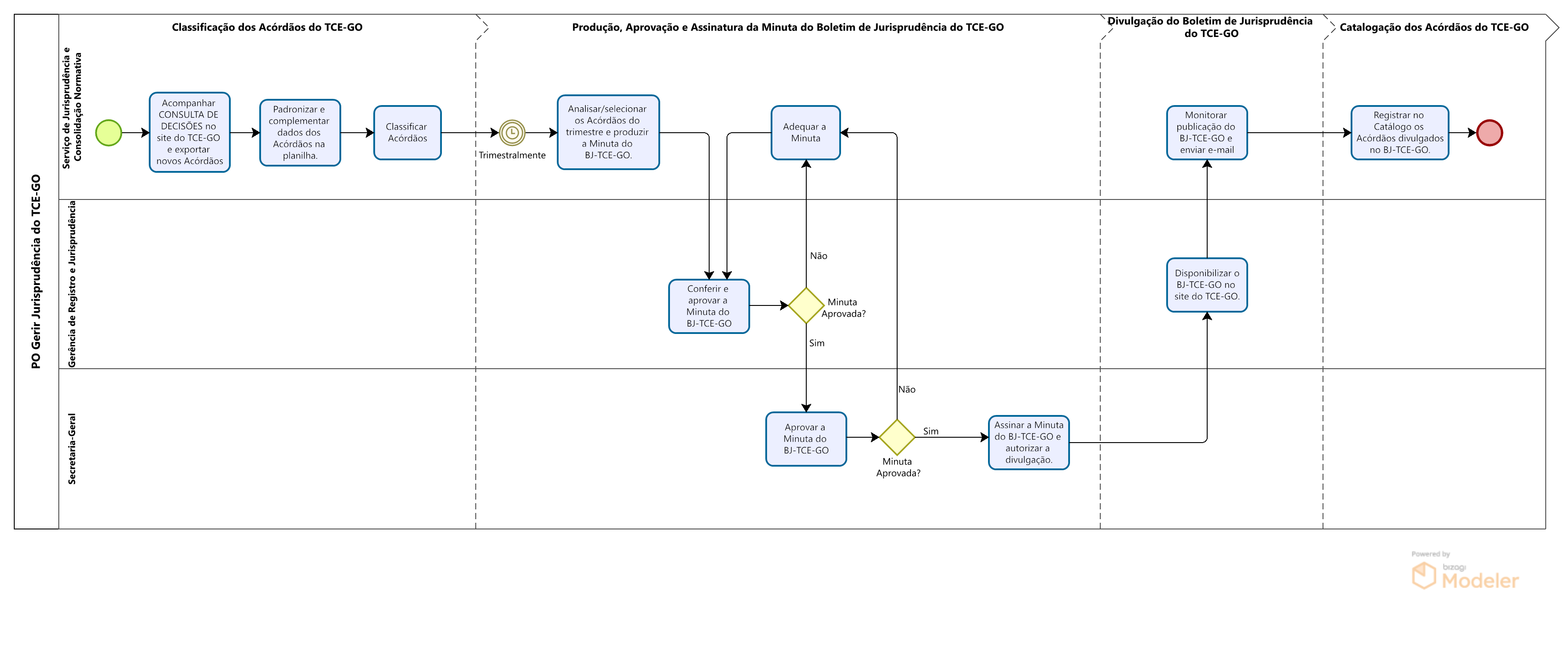
    • folder PO Gerir Jurisprudência do TCE-GO
    • folder PO Realizar Sessões Plenárias Híbridas
    • folder PO-Realizar Sessão Virtual
  • folder NPG_Governança Planejamento e Gestão_Processo Controle Interno
    • folder PO - Analisar Conformidade Processual
    • folder PO - Emitir Parecer sobre o Relatório Anual de Contas
    • folder PO - Emitir Parecer sobre o Relatório de Gestão Fiscal
  • folder NPG_Governança Planejamento e Gestão_Processo Gestão de Integridade
    • folder Manual de Integridade
    • folder PO Gerir Denúncias e Manifestações enviadas à Corregedoria
  • folder NPG_Governança Planejamento e Gestão_Processo Gestão de Processos Administrativo-judiciais
    • folder PO - Analisar Processos Administrativos
    • folder PO - Analisar Processos Judiciais
  • folder NPG_Governança, Planejamento e Gestão_Processo Gestão da Accountability Institucional
    • folder PO-Gerir Accountability do SGI
  • folder NPG_Governança, Planejamento e Gestão_Processo Gestão da Comunicação Organizacional
    • folder ITR - Orientações para a Produção de Conteúdo de Comunicação
    • folder Manual da Rádio do TCE
    • folder PO Gerir Atendimento à Imprensa
    • folder PO Gerir Interações em Meios Digitais
    • folder PO-Produzir Conteúdo de Comunicação
  • folder NPG_Governança, Planejamento e Gestão_Processo Gestão da Estratégia
    • folder PO-Gerir PDTI
    • folder PO-Gerir Plano de Fiscalização
    • folder PO-Gerir Plano Estratégico
  • folder NPG_Governança, Planejamento e Gestão_Processo Gestão da Inteligência Organizacional
    • folder PO-Gerir Inteligência Organizacional
  • folder NPG_Governança, Planejamento e Gestão_Processo Gestão da Melhoria Contínua
    • folder ITR Gestão de iniciativas no SGP
    • folder PO-Gerir Melhoria Contínua
  • folder NPG_Governança, Planejamento e Gestão_Processo Gestão das Auditorias do SGI
    • folder ITR - Gerir Auditorias do SGI
    • folder Manual do Sistema de Gestão Integrado
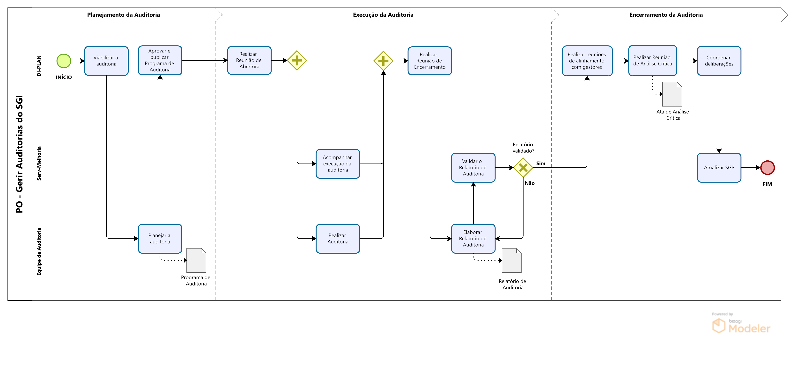
    • folder PO-Gerir Auditorias do SGI
  • folder NPG_Governança, Planejamento e Gestão_Processo Gestão das Partes Interessadas
    • folder PO-Gerir Partes Interessadas
  • folder NPG_Governança, Planejamento e Gestão_Processo Gestão de Indicadores Estratégicos
    • folder PO-Gerir Indicadores Estrategicas
  • folder NPG_Governança, Planejamento e Gestão_Processo Gestão de Processos de Trabalho
    • folder ITR Gerir Processos de Trabalho (Serv-Melhoria)
    • folder ITR Gerir Processos de Trabalho (Unidades do TCE-GO)
    • folder Manual do Bizagi aplicado ao TCE GO
    • folder PO Gerir Processos de Trabalho
  • folder NPG_Governança, Planejamento e Gestão_Processo Gestão de Riscos
    • folder PO-Gerir Riscos
  • folder NPG_Governança, Planejamento e Gestão_Processo Gestão Documental e Arquivística
    • folder Manual de Padronização e Especificação Documental
    • folder Modelos - Manual de Padronização e Especificação Documental
    • folder PO Gerir Arquivamento de Processo Eletrônico
    • folder PO Gerir Autuação de Processos e Cadastro de Documentos
  • folder NPS_Gestão de Pessoas_Processo Avaliação de Competências
    • folder Manual de Avaliação de Desempenho do TCE GO
    • folder PO Gerir Avaliação de Desempenho
  • folder NPS_Gestão de Pessoas_Processo Captação, Alocação e Integração
    • folder Manual de Funções
    • folder Manual de Funções dos Terceirizados
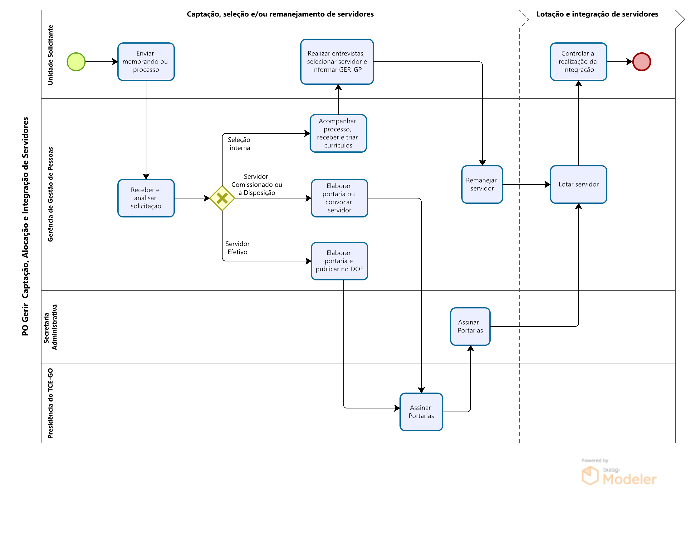
    • folder PO Gerir Captação, Alocação e Integração de Servidores
    • folder PO-Gerir Estagiário e Menor Aprendiz
  • folder NPS_Gestão de Pessoas_Processo Desenvolvimento de Competências
    • folder PO Gerir Multiplicadores e Instrutores Internos
    • folder PO-Gerir Ações de Capacitação
    • folder PO-Planejar e Gerir o Conhecimento - Biblioteca
  • folder NPS_Gestão de Pessoas_Processo Educação Profissional
    • folder PO Gerir Planos e Programas de Educação Profissional
  • folder NPS_Gestão de Pessoas_Processo Gestão do Clima Organizacional e da Qualidade de Vida
    • folder Manual da Comissão Interna de Prevenção de Acidentes
    • folder Manual de Abandono de Área do TCE-GO
    • folder Manual de Práticas Seguras do TCE GO
    • folder PO Realizar Pesquisa de Clima Organizacional
    • folder PO-Gerir Condições Inseguras e Acidentes de Trabalho
    • folder PO-Realizar Atendimento Clínico
    • folder PO-Responder Situações de Emêrgencia
  • folder NPS_Gestão de Pessoas_Processo Rotinas de Pessoal
    • folder PO-Executar Folha de Pagamento
    • folder PO-Gerir Atos de Pessoal
  • folder NPS_Logística e Sustentabilidade_Processo de Gestão de Serviços e de Bens de Consumo
    • folder Manual dos Condutores de Veículos do TCE-GO
    • folder PO Gerir Estoque
    • folder PO-Controlar Vencimento de CNH e CLRV
    • folder PO-Fornecer Transporte
    • folder PO-Gerir Manutenção Veicular
  • folder NPS_Logística e Sustentabilidade_Processo Gestão da Infraestrutura
    • folder PO-Gerir Manutenção Predial
    • folder PO-Gerir Patrimônio
  • folder NPS_Logística e Sustentabilidade_Processo Gestão de Licitações e Contratos
    • folder Manual para emissão de notas fiscais
    • folder Manual para entrega de materiais
    • folder PO-Gerir Aquisições
    • folder PO-Gerir Compra de Pequeno Valor
    • folder PO-Gerir Contratações
    • folder PO-Gerir Licitações na Modalidade Pregão
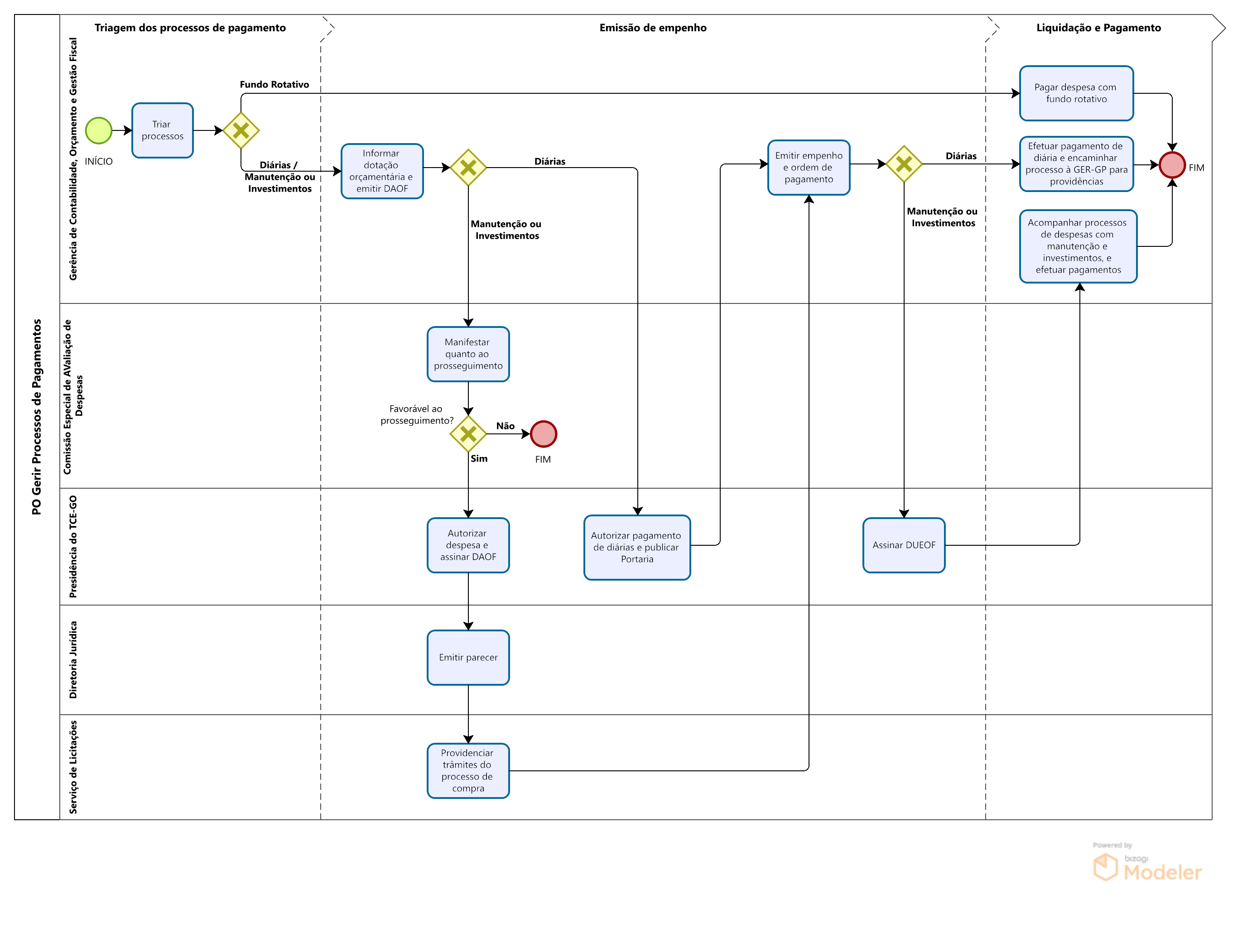
    • folder PO-Gerir Processos de Pagamentos
  • folder NPS_Logística e Sustentabilidade_Processo Gestão do LABTCE-GO
    • folder ITR - Identificação, Acondicionamento e Descarte de Amostras
    • folder PO - Gerir o Laboratório de Topografia
    • folder PO Gerir Atividades de Apoio Tecnológico
    • folder PO-Gerir Equipamento - Controle e Manutenção
    • folder PO-Gerir Equipamentos, Instrumentos e Utensílios
    • folder PO-Gerir o Laboratório de Análise de Solos e Misturas Asfálticas
  • folder NPS_Logística e Sustentabilidade_Processo Gestão Orçamentária e Fiscal
    • folder PO-Gerir Relatório de Gestão Fiscal
  • folder NPS_Logística e Sustentabilidade_Processo Sustentabilidade
    • folder PO-Gerir Aspectos e Impactos, Riscos e Controles Ambientais
    • folder PO-Gerir Identificação de Requisitos Legais Aplicáveis e Outros
    • folder PO-Gerir Resíduos
  • folder NPS_Tecnologia da Informação_Processo Segurança da Informação
    • folder PO Gerir Incidentes de Segurança da Informação
    • folder PO-Gerir Ativos de Tecnologia da Informação
    • folder PO-Gerir Vulnerabilidades
  • folder NPS_Tecnologia da Informação_Processo Tecnologia da Informação
    • folder PO Gerir Requisitos dos Projetos de Software
    • folder PO-Gerir Atendimento de Suporte de TI
    • folder PO-Gerir Backup
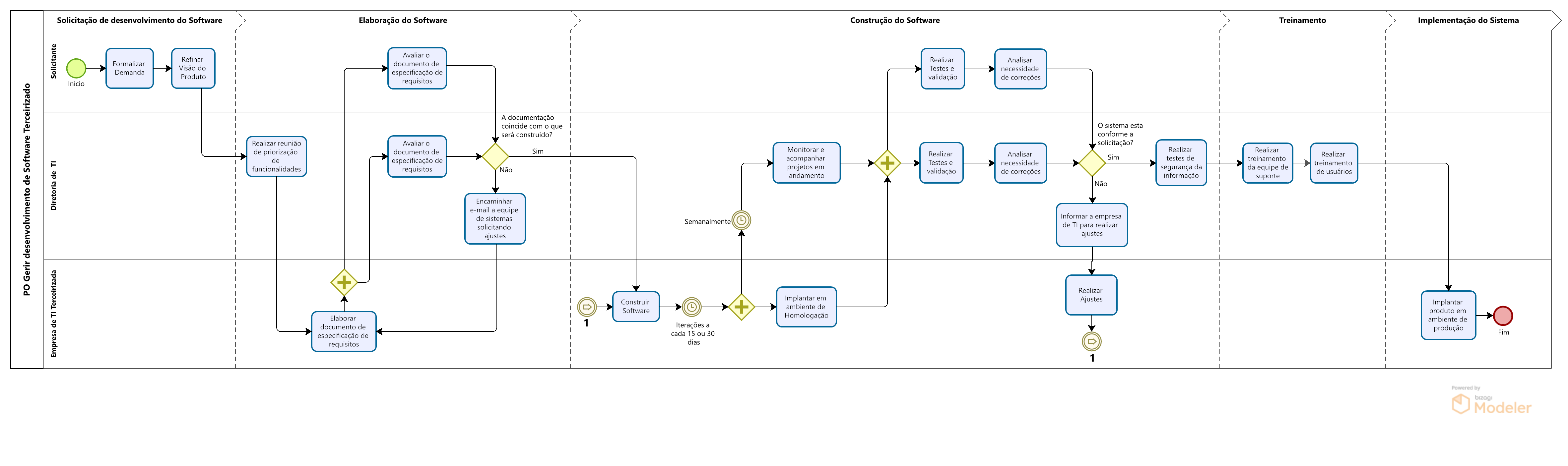
    • folder PO-Gerir Desenvolvimento de Software Terceirizado
    • folder PO-Gerir Manutenção Terceirizada de Software
arrow_back
  • insert_drive_file

    Manual Contas do Governador

    info
    get_app

    Data: 18/12/2025

    Uploader: Andrea Calixto Abdalla Ribeiro

    Tipo: Arquivo

arrow_back
  • insert_drive_file

    Anexos PO Acompanhar a Prestação de Contas do Governador

    info
    get_app

    Data: 21/07/2025

    Uploader: Andrea Calixto Abdalla Ribeiro

    Tipo: Arquivo

  • insert_drive_file

    Descritivo PO Acompanhar a Prestação de Contas do Governador

    info
    get_app

    Data: 09/05/2025

    Uploader: Andrea Calixto Abdalla Ribeiro

    Tipo: Arquivo

  • insert_drive_file

    Fluxograma PO Acompanhar a Prestação de Contas do Governador

    info
    get_app

    Data: 06/08/2024

    Uploader: Andrea Calixto Abdalla Ribeiro

    Tipo: Arquivo

arrow_back
  • insert_drive_file

    Fluxograma de apoio - Manual de Análise de Recursos

    info
    get_app

    Data: 20/09/2021

    Uploader: Juliana de Oliveira Kava

    Tipo: Arquivo

  • insert_drive_file

    MANUAL DE ANALISE DE RECURSOS

    info
    get_app

    Data: 09/05/2025

    Uploader: Andrea Calixto Abdalla Ribeiro

    Tipo: Arquivo

arrow_back
  • insert_drive_file

    Descritivo ITR Orientações para gerir processos de atos de pessoal

    info
    get_app

    Data: 12/05/2025

    Uploader: Andrea Calixto Abdalla Ribeiro

    Tipo: Arquivo

arrow_back
  • insert_drive_file

    Descritivo PO Gerir processos de controle externo

    info
    get_app

    Data: 12/05/2025

    Uploader: Andrea Calixto Abdalla Ribeiro

    Tipo: Arquivo

  • insert_drive_file

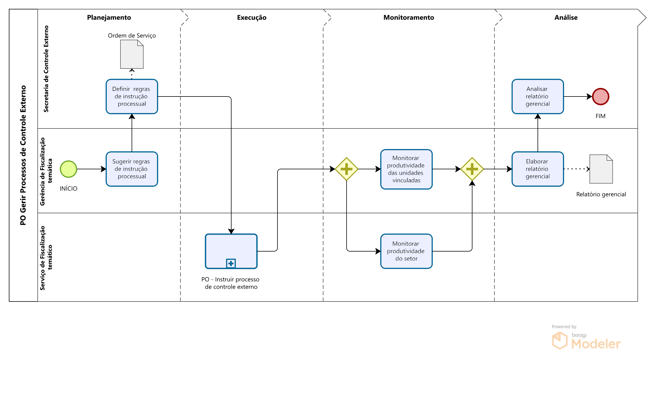
    Fluxograma PO Gerir Processos de Controle Externo

    info
    get_app

    Data: 09/07/2024

    Uploader: Andrea Calixto Abdalla Ribeiro

    Tipo: Arquivo

arrow_back
  • insert_drive_file

    Anexos PO Instruir Processo de Controle Externo

    info
    get_app

    Data: 09/07/2024

    Uploader: Andrea Calixto Abdalla Ribeiro

    Tipo: Arquivo

  • insert_drive_file

    Descritivo PO Instruir Processo de Controle Externo

    info
    get_app

    Data: 10/09/2024

    Uploader: Andrea Calixto Abdalla Ribeiro

    Tipo: Arquivo

  • insert_drive_file

    Fluxograma PO Instruir Processo de Controle Externo

    info
    get_app

    Data: 10/09/2024

    Uploader: Andrea Calixto Abdalla Ribeiro

    Tipo: Arquivo

arrow_back
  • insert_drive_file

    Anexos ´Papeis de Trabalho

    info
    get_app

    Data: 15/10/2024

    Uploader: Daniella de Souza Ferreira de Souza Ferreira

    Tipo: Arquivo

  • insert_drive_file

    Descritivo PO Representar ao Tribunal

    info
    get_app

    Data: 12/05/2025

    Uploader: Andrea Calixto Abdalla Ribeiro

    Tipo: Arquivo

  • insert_drive_file

    Fluxograma PO Representar ao Tribunal

    info
    get_app

    Data: 15/10/2024

    Uploader: Daniella de Souza Ferreira de Souza Ferreira

    Tipo: Arquivo

arrow_back
  • insert_drive_file

    Manual de Instruções do artigo 30

    info
    get_app

    Data: 08/11/2021

    Uploader: Juliana de Oliveira Kava

    Tipo: Arquivo

arrow_back
  • insert_drive_file

    Manual de Avaliação dos Controles Internos

    info
    get_app

    Data: 13/01/2026

    Uploader: Daniella de Souza Ferreira de Souza Ferreira

    Tipo: Arquivo

arrow_back
  • insert_drive_file

    Manual do Usuário - Prestação de Contas dos Gestores

    info
    get_app

    Data: 08/12/2025

    Uploader: Andrea Calixto Abdalla Ribeiro

    Tipo: Arquivo

arrow_back
  • insert_drive_file

    ITR Orientações para Ficalização Contínua de folha de Pagamento

    info
    get_app

    Data: 04/08/2025

    Uploader: Andrea Calixto Abdalla Ribeiro

    Tipo: Arquivo

arrow_back
  • insert_drive_file

    ITR Orientações p Fiscalização de Atos de Pessoal Sujeitos a Registro

    info
    get_app

    Data: 04/08/2025

    Uploader: Andrea Calixto Abdalla Ribeiro

    Tipo: Arquivo

arrow_back
  • insert_drive_file

    Anexos_Auditoria de Conformidade

    info
    get_app

    Data: 01/08/2025

    Uploader: Andrea Calixto Abdalla Ribeiro

    Tipo: Arquivo

  • insert_drive_file

    Descritivo PO Fiscalizar via Auditoria de Conformidade

    info
    get_app

    Data: 01/08/2025

    Uploader: Andrea Calixto Abdalla Ribeiro

    Tipo: Arquivo

  • insert_drive_file

    Fluxograma PO Fiscalizar via Auditoria de Conformidade

    info
    get_app

    Data: 20/06/2024

    Uploader: Andrea Calixto Abdalla Ribeiro

    Tipo: Arquivo

arrow_back
  • insert_drive_file

    Anexos - Monitoramento Programado

    info
    get_app

    Data: 04/08/2025

    Uploader: Andrea Calixto Abdalla Ribeiro

    Tipo: Arquivo

  • insert_drive_file

    Descritivo PO Fiscalizar via Monitoramento Programado

    info
    get_app

    Data: 04/08/2025

    Uploader: Andrea Calixto Abdalla Ribeiro

    Tipo: Arquivo

  • insert_drive_file

    Fluxograma PO - Fiscalizar Via Monitoramento Programado

    info
    get_app

    Data: 01/10/2024

    Uploader: Daniella de Souza Ferreira de Souza Ferreira

    Tipo: Arquivo

arrow_back
  • insert_drive_file

    Anexos_Papéis de Trabalho_Fiscalizar via Acompanhamento

    info
    get_app

    Data: 30/07/2025

    Uploader: Andrea Calixto Abdalla Ribeiro

    Tipo: Arquivo

  • insert_drive_file

    Descritivo PO Fiscalizar via Acompanhamento

    info
    get_app

    Data: 30/07/2025

    Uploader: Andrea Calixto Abdalla Ribeiro

    Tipo: Arquivo

  • insert_drive_file

    Fluxograma PO Fiscalizar via Acompanhamento

    info
    get_app

    Data: 25/06/2024

    Uploader: Andrea Calixto Abdalla Ribeiro

    Tipo: Arquivo

arrow_back
  • insert_drive_file

    Anexos_Papeis de Trabalho_Acomp Contínuo

    info
    get_app

    Data: 30/07/2025

    Uploader: Andrea Calixto Abdalla Ribeiro

    Tipo: Arquivo

  • insert_drive_file

    Descritivo PO Fiscalizar via Acompanhamento Contínuo

    info
    get_app

    Data: 30/07/2025

    Uploader: Andrea Calixto Abdalla Ribeiro

    Tipo: Arquivo

  • insert_drive_file

    Fluxograma PO Fiscalizar via Acompanhamento Contínuo

    info
    get_app

    Data: 26/06/2024

    Uploader: Andrea Calixto Abdalla Ribeiro

    Tipo: Arquivo

arrow_back
  • insert_drive_file

    Anexos Auditoria Operacional

    info
    get_app

    Data: 01/08/2025

    Uploader: Andrea Calixto Abdalla Ribeiro

    Tipo: Arquivo

  • insert_drive_file

    Descritivo PO Fiscalizar via Auditoria Operacional

    info
    get_app

    Data: 01/08/2025

    Uploader: Andrea Calixto Abdalla Ribeiro

    Tipo: Arquivo

  • insert_drive_file

    Fluxograma PO Fiscalizar via Auditoria Operacional

    info
    get_app

    Data: 20/06/2024

    Uploader: Andrea Calixto Abdalla Ribeiro

    Tipo: Arquivo

arrow_back
  • insert_drive_file

    Anexos - Papéis de Trabalho Avaliação de Políticas Públicas

    info
    get_app

    Data: 04/08/2025

    Uploader: Andrea Calixto Abdalla Ribeiro

    Tipo: Arquivo

  • insert_drive_file

    Descritivo PO Fiscalizar via Avaliação de Políticas Públicas

    info
    get_app

    Data: 04/08/2025

    Uploader: Andrea Calixto Abdalla Ribeiro

    Tipo: Arquivo

  • insert_drive_file

    Fluxo Fiscalizar via Av Políticas Públicas

    info
    get_app

    Data: 29/10/2025

    Uploader: Andrea Calixto Abdalla Ribeiro

    Tipo: Arquivo

arrow_back
  • insert_drive_file

    Anexos - PO Fiscalizar via Inspeção

    info
    get_app

    Data: 20/08/2025

    Uploader: Andrea Calixto Abdalla Ribeiro

    Tipo: Arquivo

  • insert_drive_file

    Descritivo PO - Fiscalizar via Inspeção

    info
    get_app

    Data: 20/08/2025

    Uploader: Andrea Calixto Abdalla Ribeiro

    Tipo: Arquivo

  • insert_drive_file

    Fluxograma PO Fiscalizar via Inspeção

    info
    get_app

    Data: 20/08/2025

    Uploader: Andrea Calixto Abdalla Ribeiro

    Tipo: Arquivo

arrow_back
  • insert_drive_file

    Anexos - Papéis de Trabalho - Levantamento

    info
    get_app

    Data: 04/08/2025

    Uploader: Andrea Calixto Abdalla Ribeiro

    Tipo: Arquivo

  • insert_drive_file

    Descritivo PO Fiscalizar via Levantamento

    info
    get_app

    Data: 04/08/2025

    Uploader: Andrea Calixto Abdalla Ribeiro

    Tipo: Arquivo

  • insert_drive_file

    Fluxograma PO Fiscalizar via Levantamento

    info
    get_app

    Data: 12/09/2024

    Uploader: Andrea Calixto Abdalla Ribeiro

    Tipo: Arquivo

arrow_back
  • insert_drive_file

    Anexos _Papeis de Trabalho_Auditoria Financeira

    info
    get_app

    Data: 30/07/2025

    Uploader: Andrea Calixto Abdalla Ribeiro

    Tipo: Arquivo

  • insert_drive_file

    Descritivo PO Fiscalizar via Auditoria Financeira

    info
    get_app

    Data: 18/07/2025

    Uploader: Andrea Calixto Abdalla Ribeiro

    Tipo: Arquivo

  • insert_drive_file

    Fluxograma PO Fiscalizar via Auditoria Financeira

    info
    get_app

    Data: 18/07/2025

    Uploader: Andrea Calixto Abdalla Ribeiro

    Tipo: Arquivo

arrow_back
  • insert_drive_file

    Descritivo ITR Catalogar Itens Decisórios

    info
    get_app

    Data: 26/09/2024

    Uploader: Andrea Calixto Abdalla Ribeiro

    Tipo: Arquivo

arrow_back
  • insert_drive_file

    Descritivo PO Catalogar itens decisórios

    info
    get_app

    Data: 12/09/2024

    Uploader: Andrea Calixto Abdalla Ribeiro

    Tipo: Arquivo

  • insert_drive_file

    Fluxograma PO Catalogar itens decisórios

    info
    get_app

    Data: 12/09/2024

    Uploader: Andrea Calixto Abdalla Ribeiro

    Tipo: Arquivo

arrow_back
  • insert_drive_file

    Descritivo PO Gerir Serviço de Controle das Deliberações

    info
    get_app

    Data: 16/10/2024

    Uploader: Andrea Calixto Abdalla Ribeiro

    Tipo: Arquivo

  • insert_drive_file

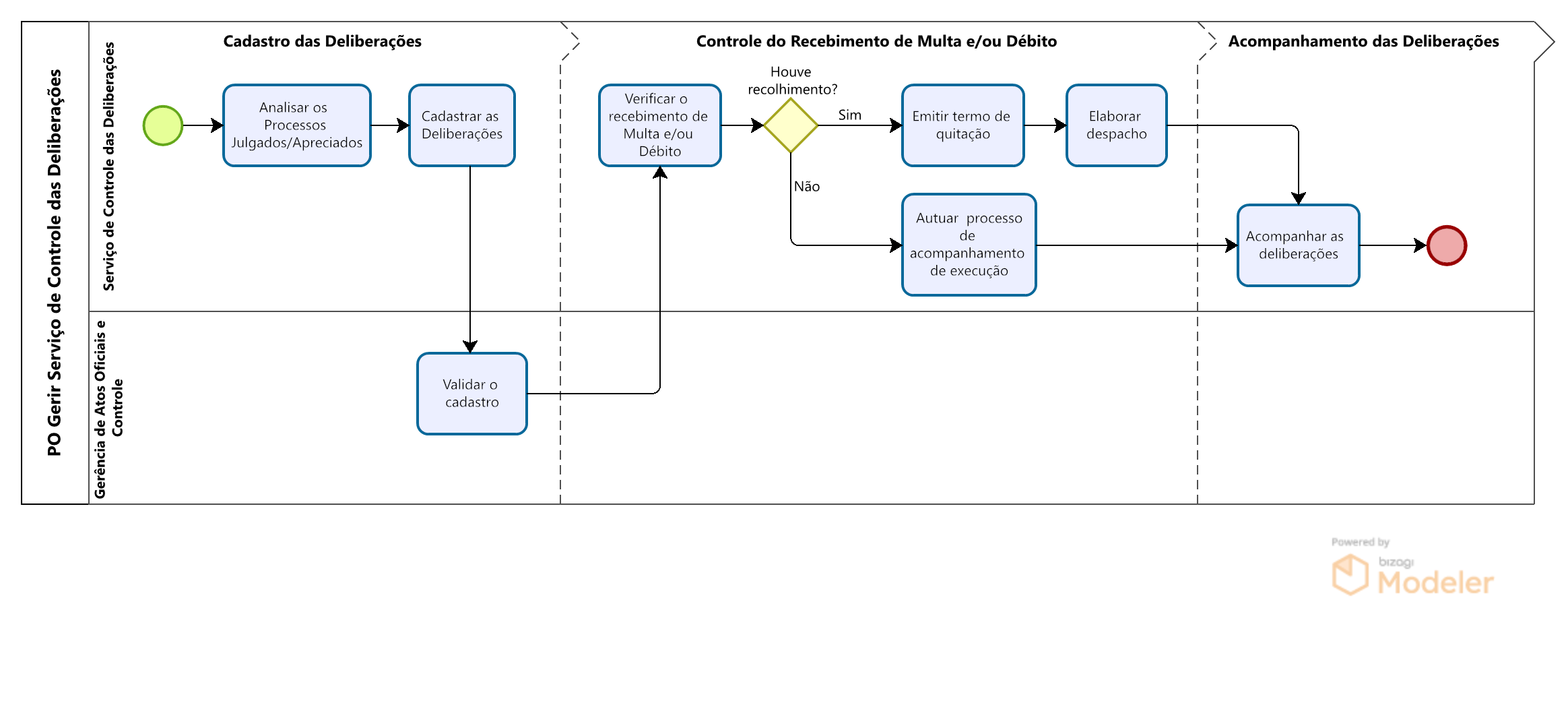
    Fluxograma PO Gerir Serviço de Controle das Deliberações

    info
    get_app

    Data: 16/10/2024

    Uploader: Andrea Calixto Abdalla Ribeiro

    Tipo: Arquivo

arrow_back
  • insert_drive_file

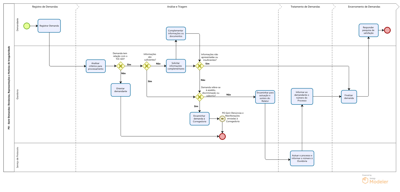
    Descritivo PO Gerir Demandas, Denúncias, Representações e Notícias de Irregularidades

    info
    get_app

    Data: 13/10/2025

    Uploader: Andrea Calixto Abdalla Ribeiro

    Tipo: Arquivo

  • insert_drive_file

    Fluxograma PO - Gerir Demandas, Denúncias, Representações e Notícias de Irregularidade

    info
    get_app

    Data: 30/09/2024

    Uploader: Daniella de Souza Ferreira de Souza Ferreira

    Tipo: Arquivo

arrow_back
  • insert_drive_file

    Descritivo PO Gerir Manifestações e Pedidos de Acesso à Informação

    info
    get_app

    Data: 13/10/2025

    Uploader: Andrea Calixto Abdalla Ribeiro

    Tipo: Arquivo

  • insert_drive_file

    Fluxograma PO - Gerir Manifestações e Pedidos de Acesso à Informação

    info
    get_app

    Data: 30/09/2024

    Uploader: Daniella de Souza Ferreira de Souza Ferreira

    Tipo: Arquivo

arrow_back
  • insert_drive_file

    Manual de Instruções do Usuário Artigo 30

    info
    get_app

    Data: 13/10/2025

    Uploader: Andrea Calixto Abdalla Ribeiro

    Tipo: Arquivo

arrow_back
  • insert_drive_file

    Descritivo PO Emitir Relatório do Artigo 30

    info
    get_app

    Data: 28/08/2024

    Uploader: Andrea Calixto Abdalla Ribeiro

    Tipo: Arquivo

  • insert_drive_file

    Fluxograma PO - Emitir Relatório do Artigo 30

    info
    get_app

    Data: 11/03/2024

    Uploader: Andrea Calixto Abdalla Ribeiro

    Tipo: Arquivo

arrow_back
  • insert_drive_file

    Anexo I - Modelo - Mapeamento da Politica Publica

    info
    get_app

    Data: 22/10/2024

    Uploader: Andrea Calixto Abdalla Ribeiro

    Tipo: Arquivo

  • insert_drive_file

    Descritivo PO Gerir Observatório de Políticas Públicas

    info
    get_app

    Data: 09/05/2025

    Uploader: Andrea Calixto Abdalla Ribeiro

    Tipo: Arquivo

  • insert_drive_file

    Fluxograma PO Gerir Observatório de Políticas Públicas

    info
    get_app

    Data: 11/10/2024

    Uploader: Daniella de Souza Ferreira de Souza Ferreira

    Tipo: Arquivo

arrow_back
  • insert_drive_file

    Anexos l e ll Modelo Mapeamento e Descritivo do Indicador de Política Pública

    info
    get_app

    Data: 11/10/2024

    Uploader: Daniella de Souza Ferreira de Souza Ferreira

    Tipo: Arquivo

  • insert_drive_file

    Descrit PO Gerir Indicadores Observatório Políticas Públicas

    info
    get_app

    Data: 12/05/2025

    Uploader: Andrea Calixto Abdalla Ribeiro

    Tipo: Arquivo

  • insert_drive_file

    Fluxograma Descritivo PO Gerir Indicadores do Observatório de Políticas Públicas

    info
    get_app

    Data: 11/10/2024

    Uploader: Daniella de Souza Ferreira de Souza Ferreira

    Tipo: Arquivo

arrow_back
  • insert_drive_file

    Manual de Benefícios das Ações de Controle Externo

    info
    get_app

    Data: 12/05/2025

    Uploader: Andrea Calixto Abdalla Ribeiro

    Tipo: Arquivo

arrow_back
  • insert_drive_file

    Manual do SGF

    info
    get_app

    Data: 23/05/2025

    Uploader: Andrea Calixto Abdalla Ribeiro

    Tipo: Arquivo

arrow_back
  • insert_drive_file

    Descritivo Manual do Sistema de Qualidade das Fiscalizações do Controle Externo

    info
    get_app

    Data: 06/08/2024

    Uploader: Andrea Calixto Abdalla Ribeiro

    Tipo: Arquivo

arrow_back
  • insert_drive_file

    Anexos_PO Gerir Garantia da Qualidade

    info
    get_app

    Data: 20/01/2026

    Uploader: Daniella de Souza Ferreira de Souza Ferreira

    Tipo: Arquivo

  • insert_drive_file

    Descritivo PO Gerir Garantia da Qualidade

    info
    get_app

    Data: 26/01/2026

    Uploader: Andrea Calixto Abdalla Ribeiro

    Tipo: Arquivo

  • insert_drive_file

    Fluxograma PO Gerir Garantia da Qualidade

    info
    get_app

    Data: 20/01/2026

    Uploader: Daniella de Souza Ferreira de Souza Ferreira

    Tipo: Arquivo

arrow_back
  • insert_drive_file

    Descritivo PO Gerir Projetos de Fisc no SGF

    info
    get_app

    Data: 10/11/2025

    Uploader: Andrea Calixto Abdalla Ribeiro

    Tipo: Arquivo

  • insert_drive_file

    Fluxograma PO Gerir Projetos de Fiscalização no SGF

    info
    get_app

    Data: 15/10/2024

    Uploader: Daniella de Souza Ferreira de Souza Ferreira

    Tipo: Arquivo

arrow_back
  • insert_drive_file

    Manual de Procedimentos do Serviço de Registro

    info
    get_app

    Data: 23/05/2025

    Uploader: Andrea Calixto Abdalla Ribeiro

    Tipo: Arquivo

arrow_back
  • insert_drive_file

    Descritivo PO Gerir Atividades do Serviço de Registro

    info
    get_app

    Data: 19/05/2025

    Uploader: Andrea Calixto Abdalla Ribeiro

    Tipo: Arquivo

  • insert_drive_file

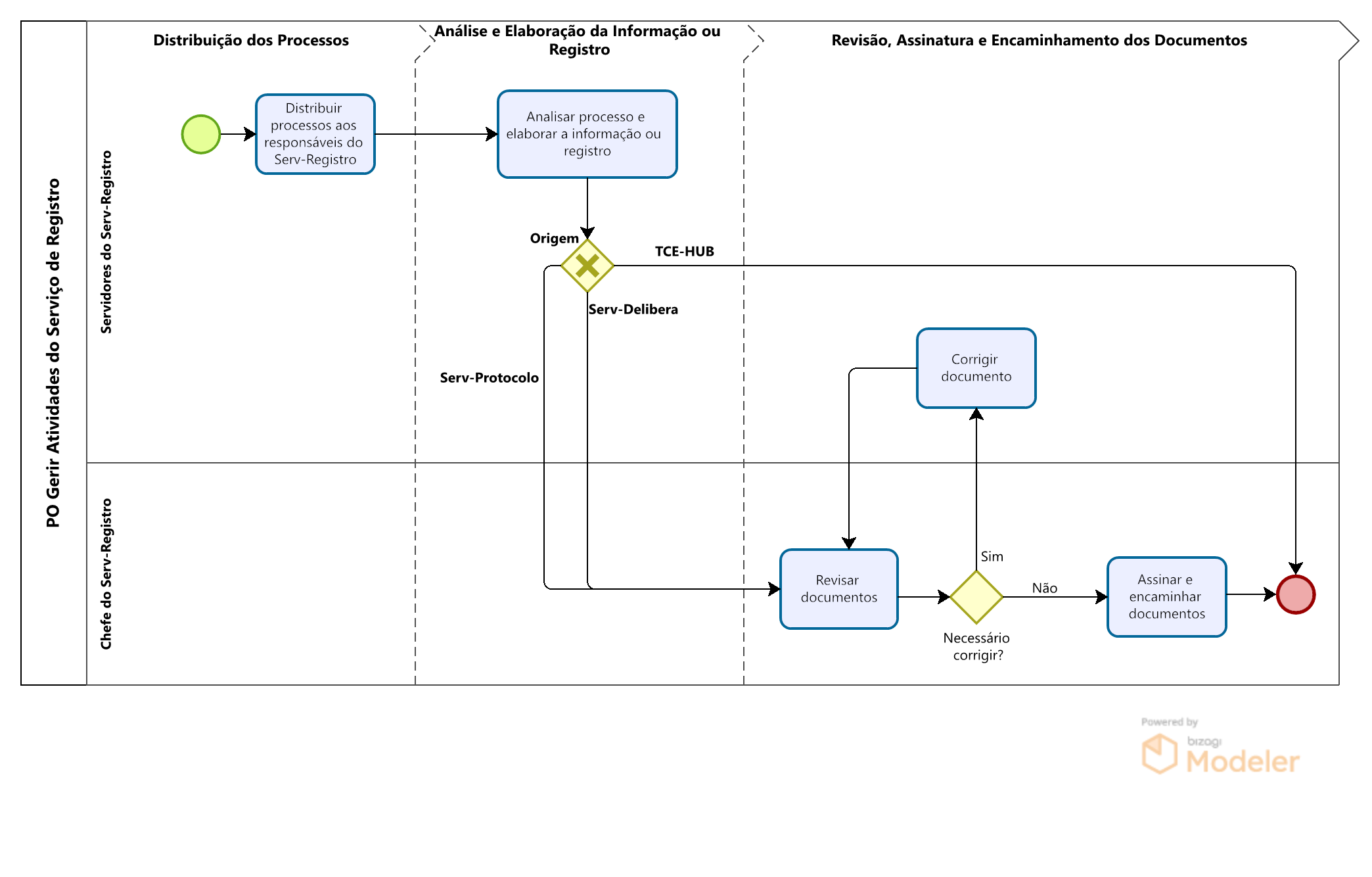
    Fluxograma PO Gerir Atividades do Serviço de Registro

    info
    get_app

    Data: 16/05/2024

    Uploader: Andrea Calixto Abdalla Ribeiro

    Tipo: Arquivo

arrow_back
  • insert_drive_file

    Descritivo PO Gerir Comunicação de Atos

    info
    get_app

    Data: 18/10/2024

    Uploader: Andrea Calixto Abdalla Ribeiro

    Tipo: Arquivo

  • insert_drive_file

    Fluxograma PO Gerir Comunicação de Atos

    info
    get_app

    Data: 18/10/2024

    Uploader: Andrea Calixto Abdalla Ribeiro

    Tipo: Arquivo

arrow_back
  • insert_drive_file

    Descritivo PO - Gerir publicação no DEC

    info
    get_app

    Data: 19/09/2024

    Uploader: Andrea Calixto Abdalla Ribeiro

    Tipo: Arquivo

  • insert_drive_file

    Fluxograma PO - Gerir Publicação no DEC

    info
    get_app

    Data: 16/11/2023

    Uploader: Andrea Calixto Abdalla Ribeiro

    Tipo: Arquivo

arrow_back
  • insert_drive_file

    Descritivo PO Gerir Publicação no DOE

    info
    get_app

    Data: 16/10/2024

    Uploader: Andrea Calixto Abdalla Ribeiro

    Tipo: Arquivo

  • insert_drive_file

    Fluxograma PO Gerir Publicação no DOE

    info
    get_app

    Data: 16/10/2024

    Uploader: Andrea Calixto Abdalla Ribeiro

    Tipo: Arquivo

arrow_back
  • insert_drive_file

    Manual de Gestão de Informações Estratégicas

    info
    get_app

    Data: 23/05/2025

    Uploader: Andrea Calixto Abdalla Ribeiro

    Tipo: Arquivo

arrow_back
  • insert_drive_file

    Manual do Sist de Envio da Declaração de Bens e Rendas

    info
    get_app

    Data: 13/10/2025

    Uploader: Andrea Calixto Abdalla Ribeiro

    Tipo: Arquivo

arrow_back
  • insert_drive_file

    Descritivo PO Gerir Declaração de Bens e Rendas

    info
    get_app

    Data: 13/10/2025

    Uploader: Andrea Calixto Abdalla Ribeiro

    Tipo: Arquivo

  • insert_drive_file

    Fluxograma PO Gerir Declaração de Bens e Rendas

    info
    get_app

    Data: 27/08/2025

    Uploader: Andrea Calixto Abdalla Ribeiro

    Tipo: Arquivo

arrow_back
  • insert_drive_file

    Descritivo PO Gerir Matrizes de Seletividade

    info
    get_app

    Data: 19/05/2025

    Uploader: Andrea Calixto Abdalla Ribeiro

    Tipo: Arquivo

  • insert_drive_file

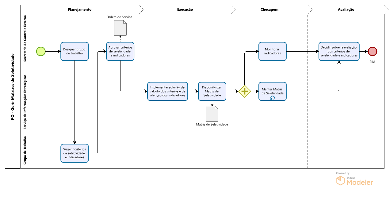
    Fluxograma PO Gerir Matrizes de Seletividade

    info
    get_app

    Data: 15/10/2024

    Uploader: Daniella de Souza Ferreira de Souza Ferreira

    Tipo: Arquivo

arrow_back
  • insert_drive_file

    Descritivo PO Gerir normativos SEC-CEXTERNO

    info
    get_app

    Data: 21/05/2025

    Uploader: Andrea Calixto Abdalla Ribeiro

    Tipo: Arquivo

  • insert_drive_file

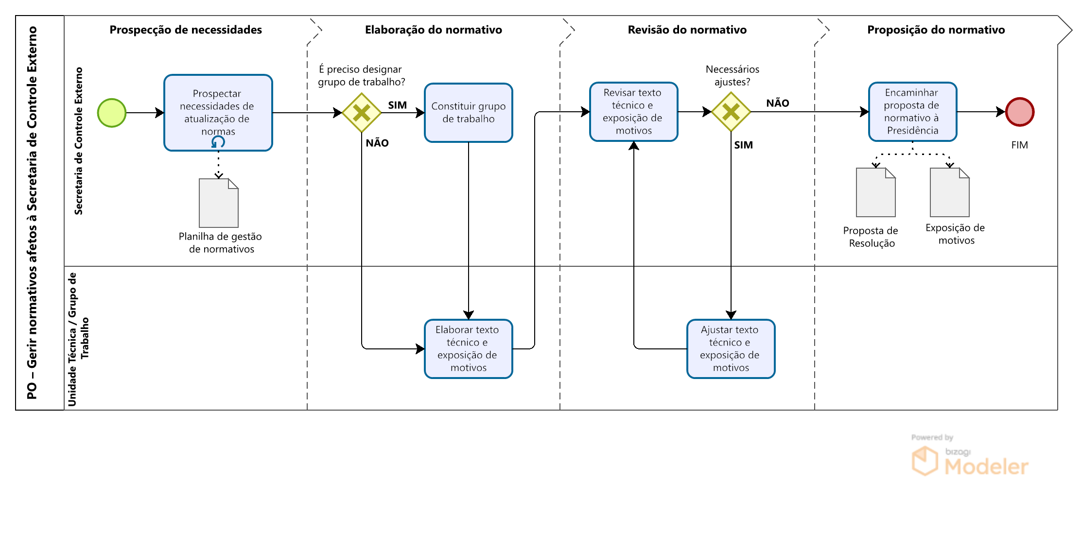
    Fluxograma PO Gerir normativos afetos à SEC-CEXTERNO

    info
    get_app

    Data: 13/08/2024

    Uploader: Andrea Calixto Abdalla Ribeiro

    Tipo: Arquivo

arrow_back
  • insert_drive_file

    Descritivo PO Gerir Propostas de Inovação para o CE

    info
    get_app

    Data: 19/11/2024

    Uploader: Andrea Calixto Abdalla Ribeiro

    Tipo: Arquivo

  • insert_drive_file

    Fluxograma PO Gerir Propostas de Inovação para o CE

    info
    get_app

    Data: 19/11/2024

    Uploader: Andrea Calixto Abdalla Ribeiro

    Tipo: Arquivo

arrow_back
  • insert_drive_file

    Fluxograma PO Produzir Conhecimento Estratégico

    info
    get_app

    Data: 14/10/2024

    Uploader: Daniella de Souza Ferreira de Souza Ferreira

    Tipo: Arquivo

  • insert_drive_file

    PO Produzir Conhecimento Estratégico

    info
    get_app

    Data: 21/05/2025

    Uploader: Andrea Calixto Abdalla Ribeiro

    Tipo: Arquivo

arrow_back
  • insert_drive_file

    Anexos - PO Propor Fiscalização

    info
    get_app

    Data: 11/10/2024

    Uploader: Daniella de Souza Ferreira de Souza Ferreira

    Tipo: Arquivo

  • insert_drive_file

    Descritivo PO Propor Fiscalização

    info
    get_app

    Data: 12/05/2025

    Uploader: Andrea Calixto Abdalla Ribeiro

    Tipo: Arquivo

  • insert_drive_file

    Fluxograma PO Propor Fiscalização

    info
    get_app

    Data: 11/10/2024

    Uploader: Daniella de Souza Ferreira de Souza Ferreira

    Tipo: Arquivo

arrow_back
  • insert_drive_file

    Anexos l ao V - PO Produzir Relatório de Inteligência

    info
    get_app

    Data: 11/10/2024

    Uploader: Daniella de Souza Ferreira de Souza Ferreira

    Tipo: Arquivo

  • insert_drive_file

    Descritivo PO Produzir Relatório de Inteligência

    info
    get_app

    Data: 19/05/2025

    Uploader: Andrea Calixto Abdalla Ribeiro

    Tipo: Arquivo

  • insert_drive_file

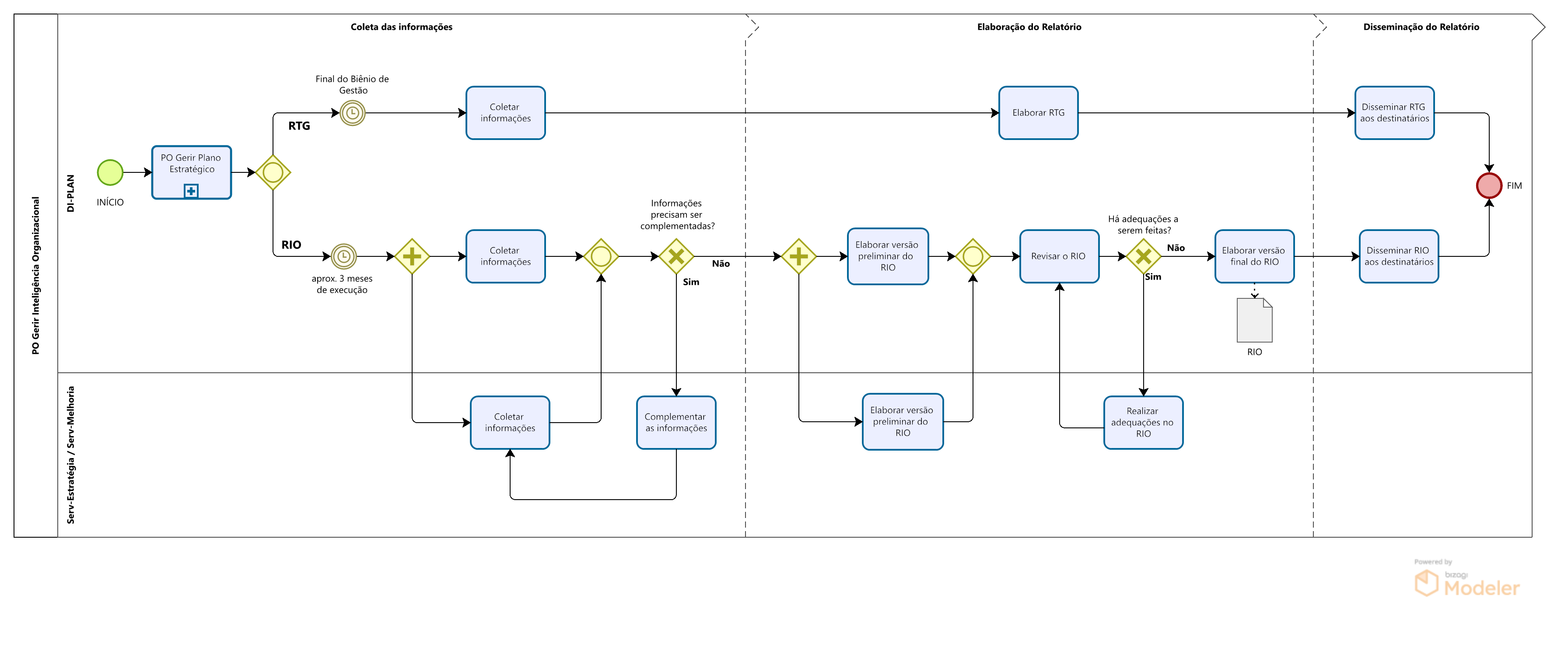
    Fluxograma PO Produzir Relatório de Inteligência

    info
    get_app

    Data: 11/10/2024

    Uploader: Daniella de Souza Ferreira de Souza Ferreira

    Tipo: Arquivo

arrow_back
  • insert_drive_file

    Descritivo PO Gerir Consolidação Normativa do TCE-GO

    info
    get_app

    Data: 22/08/2024

    Uploader: Andrea Calixto Abdalla Ribeiro

    Tipo: Arquivo

  • insert_drive_file

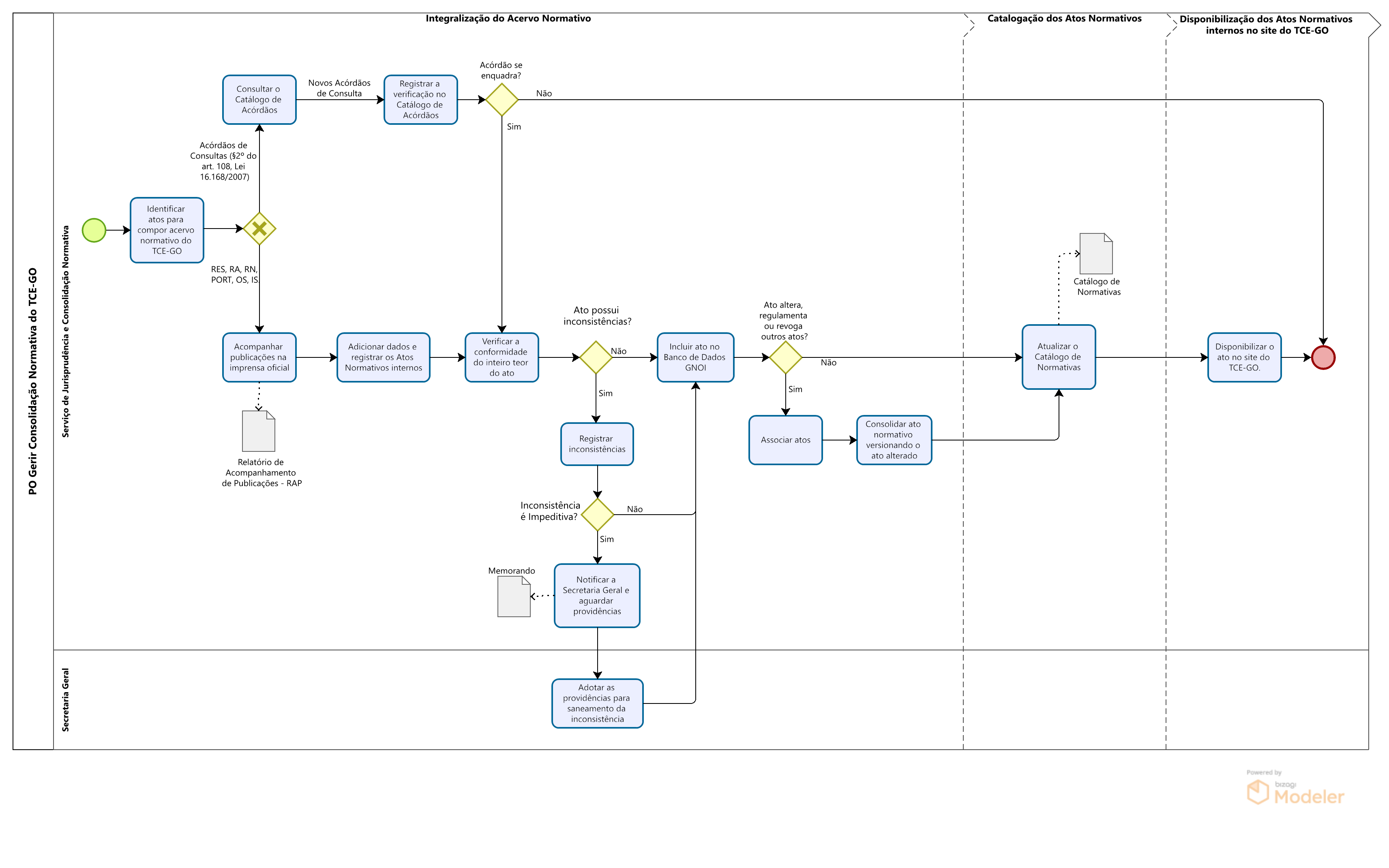
    Fluxograma PO Gerir Consolidação Normativa do TCE-GO

    info
    get_app

    Data: 22/08/2024

    Uploader: Andrea Calixto Abdalla Ribeiro

    Tipo: Arquivo

arrow_back
  • insert_drive_file

    Descritivo PO Gerir Jurisprudência do TCE-GO

    info
    get_app

    Data: 19/09/2024

    Uploader: Andrea Calixto Abdalla Ribeiro

    Tipo: Arquivo

  • insert_drive_file

    Fluxograma PO Gerir Jurisprudência do TCE-GO

    info
    get_app

    Data: 18/06/2024

    Uploader: Andrea Calixto Abdalla Ribeiro

    Tipo: Arquivo

arrow_back
  • insert_drive_file

    Descritivo PO Realizar Sessões Plenárias Híbridas

    info
    get_app

    Data: 23/05/2025

    Uploader: Andrea Calixto Abdalla Ribeiro

    Tipo: Arquivo

  • insert_drive_file

    Fluxograma PO Realizar Sessões Plenárias Híbridas

    info
    get_app

    Data: 09/10/2024

    Uploader: Daniella de Souza Ferreira de Souza Ferreira

    Tipo: Arquivo

arrow_back
  • insert_drive_file

    Descritivo PO Realizar Sessão Virtual

    info
    get_app

    Data: 19/09/2024

    Uploader: Andrea Calixto Abdalla Ribeiro

    Tipo: Arquivo

  • insert_drive_file

    Fluxograma - PO - Realizar Sessão Virtual

    info
    get_app

    Data: 01/12/2023

    Uploader: Daniella de Souza Ferreira de Souza Ferreira

    Tipo: Arquivo

arrow_back
  • insert_drive_file

    Descritivo PO - Analisar Conformidade Processual

    info
    get_app

    Data: 19/09/2024

    Uploader: Andrea Calixto Abdalla Ribeiro

    Tipo: Arquivo

  • insert_drive_file

    Fluxograma PO - Analisar Conformidade Processual

    info
    get_app

    Data: 05/12/2022

    Uploader: Michely Bonsólio Barbosa

    Tipo: Arquivo

arrow_back
  • insert_drive_file

    Descritivo PO - Emitir Parecer sobre o Relatório Anual de Contas

    info
    get_app

    Data: 19/09/2024

    Uploader: Andrea Calixto Abdalla Ribeiro

    Tipo: Arquivo

  • insert_drive_file

    Fluxograma PO - Emitir Parecer sobre Relatório Anual de Contas

    info
    get_app

    Data: 15/12/2022

    Uploader: Michely Bonsólio Barbosa

    Tipo: Arquivo

arrow_back
  • insert_drive_file

    Descritivo PO - Emitir Parecer sobre o Relatório de Gestão Fiscal

    info
    get_app

    Data: 19/09/2024

    Uploader: Andrea Calixto Abdalla Ribeiro

    Tipo: Arquivo

  • insert_drive_file

    Fluxograma PO - Emitir Parecer sobre o Relatório de Gestão Fiscal

    info
    get_app

    Data: 15/12/2022

    Uploader: Michely Bonsólio Barbosa

    Tipo: Arquivo

arrow_back
  • insert_drive_file

    Manual de Integridade

    info
    get_app

    Data: 13/10/2025

    Uploader: Andrea Calixto Abdalla Ribeiro

    Tipo: Arquivo

arrow_back
  • insert_drive_file

    Descritivo PO Gerir Denúncias e Manifestações enviadas à Corregedoria

    info
    get_app

    Data: 10/09/2024

    Uploader: Andrea Calixto Abdalla Ribeiro

    Tipo: Arquivo

  • insert_drive_file

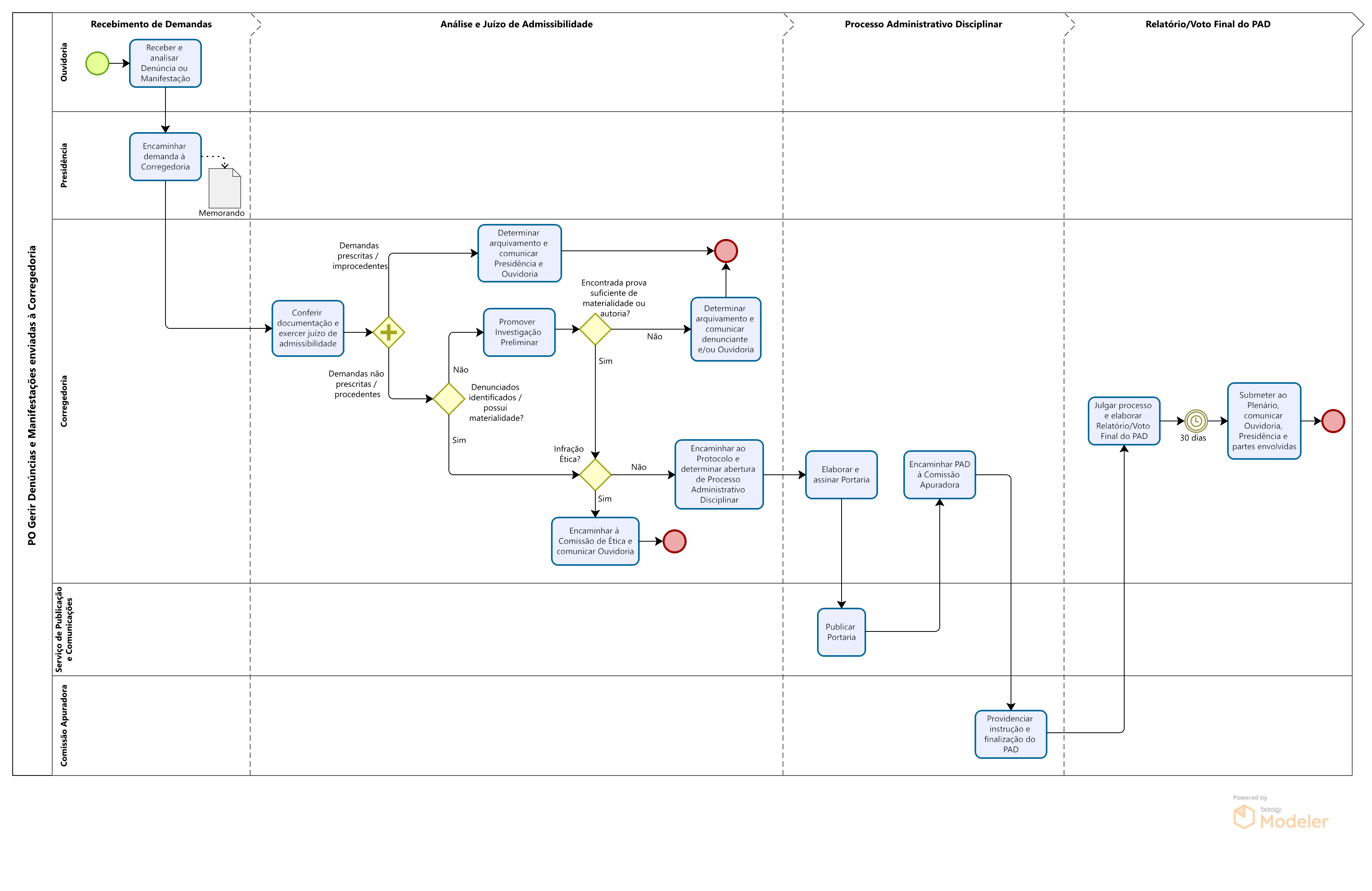
    Fluxograma PO Gerir Denúncias e Manifestações enviadas à Corregedoria

    info
    get_app

    Data: 27/08/2024

    Uploader: Andrea Calixto Abdalla Ribeiro

    Tipo: Arquivo

arrow_back
  • insert_drive_file

    Descritivo PO - Analisar Processos Administrativos

    info
    get_app

    Data: 19/09/2024

    Uploader: Andrea Calixto Abdalla Ribeiro

    Tipo: Arquivo

  • insert_drive_file

    Fluxograma PO - Analisar Processos Administrativos

    info
    get_app

    Data: 23/02/2024

    Uploader: Andrea Calixto Abdalla Ribeiro

    Tipo: Arquivo

arrow_back
  • insert_drive_file

    Descritivo PO-Gerir Accountability do SGI

    info
    get_app

    Data: 18/09/2024

    Uploader: Andrea Calixto Abdalla Ribeiro

    Tipo: Arquivo

  • insert_drive_file

    Fluxograma PO - Gerir Accountability do SGI

    info
    get_app

    Data: 11/12/2023

    Uploader: Michely Bonsólio Barbosa

    Tipo: Arquivo

  • insert_drive_file

    Modelo Relatório Trimestral de Atividades da DiPlan

    info
    get_app

    Data: 24/09/2021

    Uploader: Juliana de Oliveira Kava

    Tipo: Arquivo

arrow_back
  • insert_drive_file

    ITR Orientações Produção Conteúdo Comunicação

    info
    get_app

    Data: 06/02/2026

    Uploader: Andrea Calixto Abdalla Ribeiro

    Tipo: Arquivo

arrow_back
  • insert_drive_file

    Manual de Gestão da Rádio TCE-GO

    info
    get_app

    Data: 23/05/2025

    Uploader: Andrea Calixto Abdalla Ribeiro

    Tipo: Arquivo

arrow_back
  • insert_drive_file

    Descritivo PO Gerir Atendimento à Imprensa

    info
    get_app

    Data: 26/03/2025

    Uploader: Andrea Calixto Abdalla Ribeiro

    Tipo: Arquivo

  • insert_drive_file

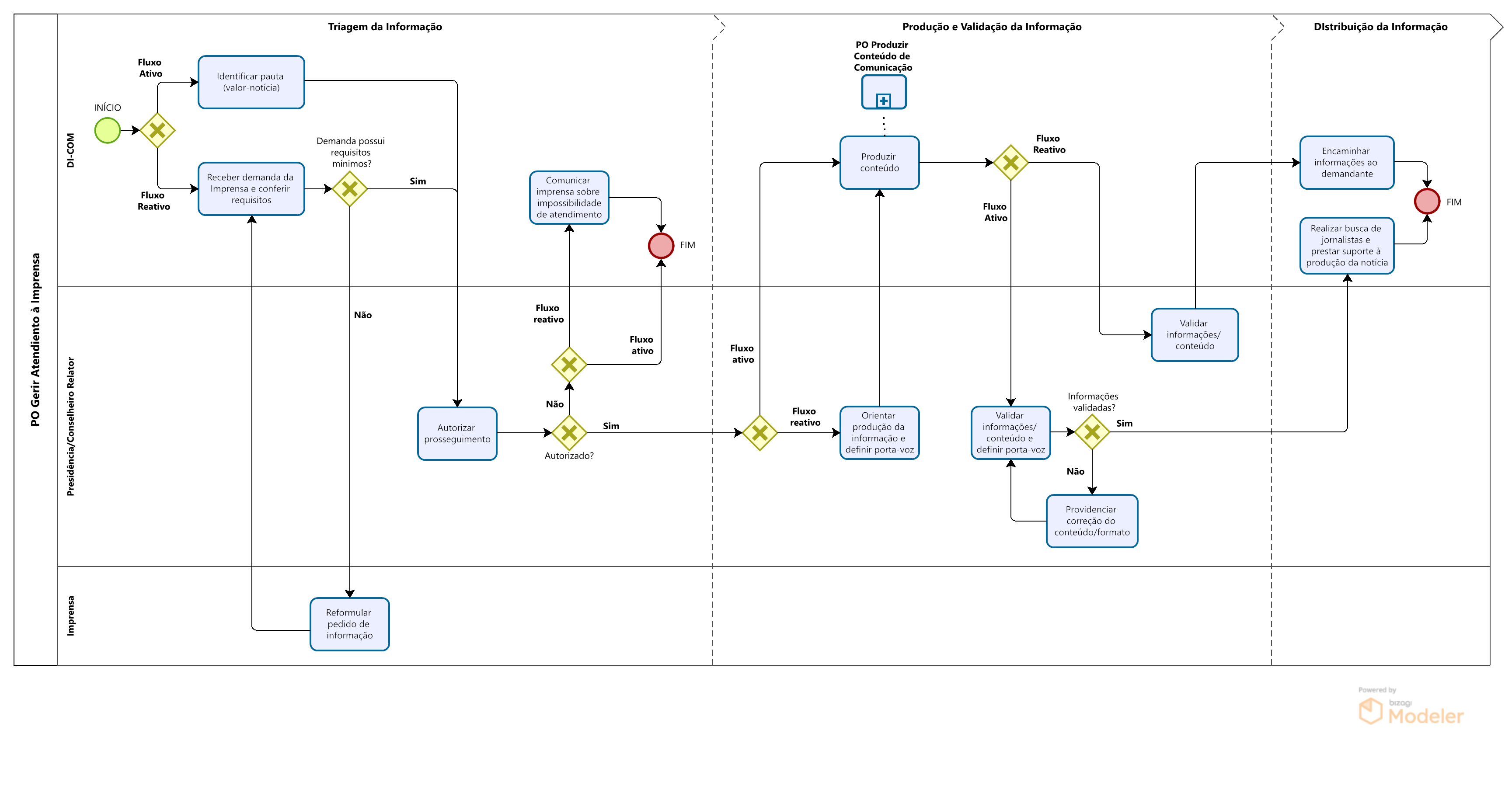
    Fluxograma PO Gerir Atendimento à Imprensa

    info
    get_app

    Data: 26/03/2025

    Uploader: Andrea Calixto Abdalla Ribeiro

    Tipo: Arquivo

arrow_back
  • insert_drive_file

    Anexo - Termos de Uso das Redes Sociais (2025)

    info
    get_app

    Data: 19/08/2025

    Uploader: Andrea Calixto Abdalla Ribeiro

    Tipo: Arquivo

  • insert_drive_file

    Descritivo PO Gerir Interacoes em Meios Digitais

    info
    get_app

    Data: 19/08/2025

    Uploader: Andrea Calixto Abdalla Ribeiro

    Tipo: Arquivo

  • insert_drive_file

    Fluxograma PO Gerir Interacoes em Meios Digitais

    info
    get_app

    Data: 19/08/2025

    Uploader: Andrea Calixto Abdalla Ribeiro

    Tipo: Arquivo

arrow_back
  • insert_drive_file

    Anexos PO Produzir Conteúdo de Comunicação

    info
    get_app

    Data: 18/07/2024

    Uploader: Andrea Calixto Abdalla Ribeiro

    Tipo: Arquivo

  • insert_drive_file

    Descritivo PO - Produzir Conteúdo de Comunicação

    info
    get_app

    Data: 19/09/2024

    Uploader: Andrea Calixto Abdalla Ribeiro

    Tipo: Arquivo

  • insert_drive_file

    Fluxograma PO - Produzir Conteúdo de Comunicação

    info
    get_app

    Data: 20/03/2024

    Uploader: Andrea Calixto Abdalla Ribeiro

    Tipo: Arquivo

arrow_back
  • insert_drive_file

    Descritivo - PO-Gerir PDTI

    info
    get_app

    Data: 18/09/2024

    Uploader: Andrea Calixto Abdalla Ribeiro

    Tipo: Arquivo

  • insert_drive_file

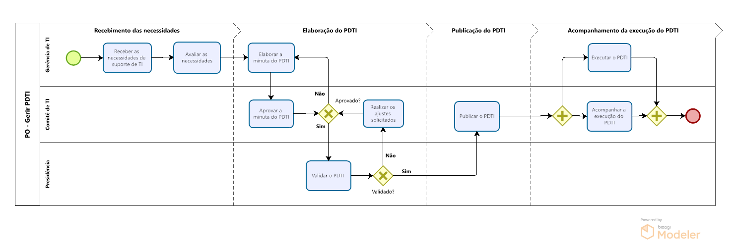
    Fluxograma PO - Gerir PDTI

    info
    get_app

    Data: 04/10/2022

    Uploader: Michely Bonsólio Barbosa

    Tipo: Arquivo

arrow_back
  • insert_drive_file

    Descritivo PO Gerir Plano de Fiscalização

    info
    get_app

    Data: 19/05/2025

    Uploader: Andrea Calixto Abdalla Ribeiro

    Tipo: Arquivo

  • insert_drive_file

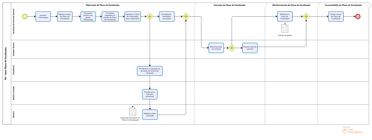
    Fluxograma PO Gerir Plano de Fiscalização

    info
    get_app

    Data: 15/10/2024

    Uploader: Daniella de Souza Ferreira de Souza Ferreira

    Tipo: Arquivo

arrow_back
  • insert_drive_file

    Anexos - Planilhas de Iniciativas e Projetos Estratégicos

    info
    get_app

    Data: 05/12/2022

    Uploader: Michely Bonsólio Barbosa

    Tipo: Arquivo

  • insert_drive_file

    Descritivo - PO-Gerir Plano Estratégico

    info
    get_app

    Data: 18/09/2024

    Uploader: Andrea Calixto Abdalla Ribeiro

    Tipo: Arquivo

  • insert_drive_file

    Fluxograma - PO-Gerir Plano Estratégico

    info
    get_app

    Data: 05/12/2022

    Uploader: Michely Bonsólio Barbosa

    Tipo: Arquivo

arrow_back
  • insert_drive_file

    Descritivo PO Gerir Inteligência Organizacional

    info
    get_app

    Data: 30/10/2024

    Uploader: Andrea Calixto Abdalla Ribeiro

    Tipo: Arquivo

  • insert_drive_file

    Fluxograma PO Gerir Inteligencia Organizacional

    info
    get_app

    Data: 30/10/2024

    Uploader: Andrea Calixto Abdalla Ribeiro

    Tipo: Arquivo

arrow_back
  • insert_drive_file

    Descritivo ITR Gestão de iniciativas no SGP

    info
    get_app

    Data: 27/08/2024

    Uploader: Andrea Calixto Abdalla Ribeiro

    Tipo: Arquivo

arrow_back
  • insert_drive_file

    Descritivo PO Gerir Melhoria Contínua

    info
    get_app

    Data: 28/05/2025

    Uploader: Andrea Calixto Abdalla Ribeiro

    Tipo: Arquivo

  • insert_drive_file

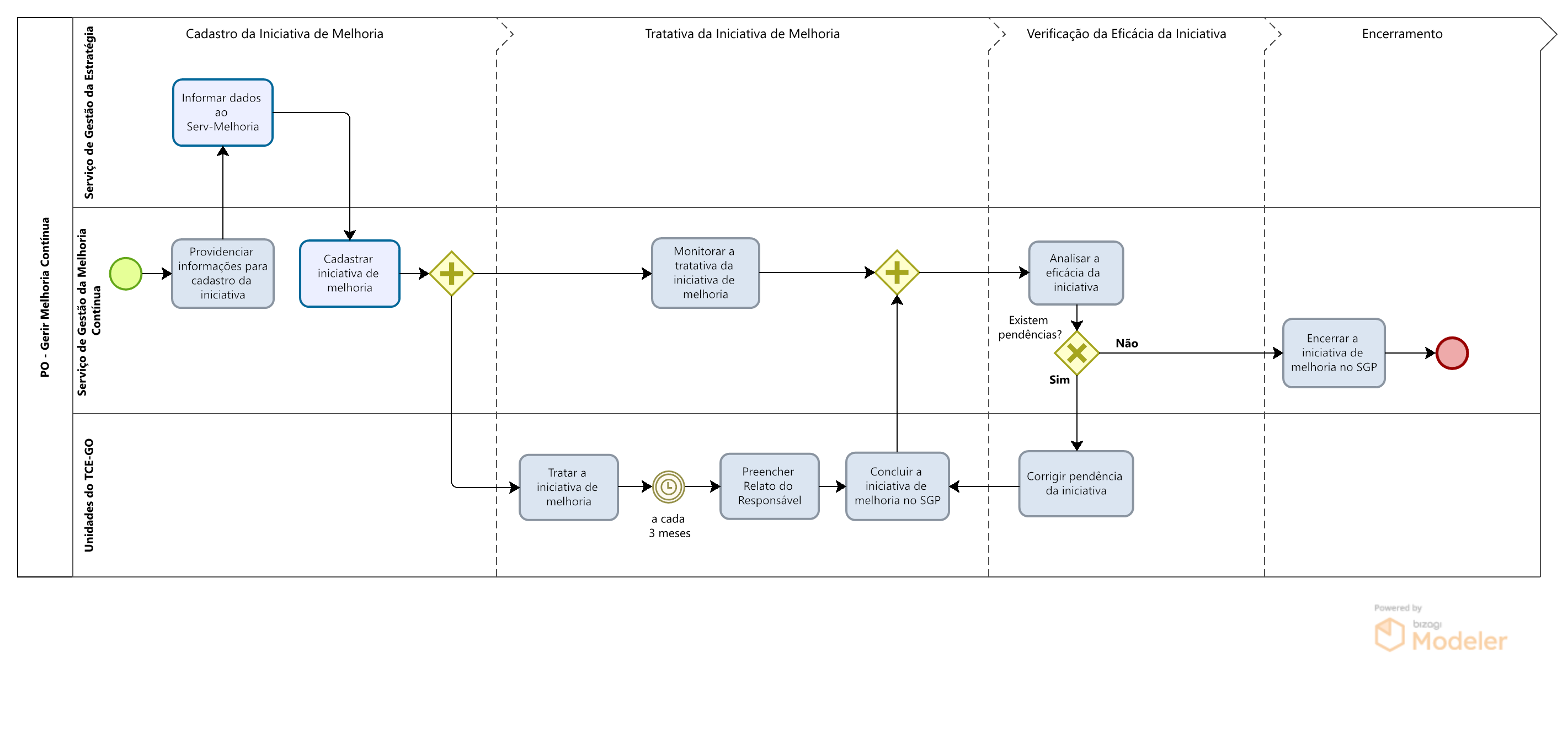
    Fluxograma PO Gerir Melhoria Contínua

    info
    get_app

    Data: 28/05/2025

    Uploader: Andrea Calixto Abdalla Ribeiro

    Tipo: Arquivo

arrow_back
  • insert_drive_file

    Descritivo ITR Gerir Auditorias do SGI

    info
    get_app

    Data: 04/09/2024

    Uploader: Andrea Calixto Abdalla Ribeiro

    Tipo: Arquivo

arrow_back
  • insert_drive_file

    Anexo - Declaração de Aplicabilidade

    info
    get_app

    Data: 05/09/2025

    Uploader: Andrea Calixto Abdalla Ribeiro

    Tipo: Arquivo

  • insert_drive_file

    Manual do Sistema de Gestão Integrado (SGI)

    info
    get_app

    Data: 13/10/2025

    Uploader: Andrea Calixto Abdalla Ribeiro

    Tipo: Arquivo

arrow_back
  • insert_drive_file

    Anexo I - Formulário Análise Causa-Efeito

    info
    get_app

    Data: 19/05/2025

    Uploader: Andrea Calixto Abdalla Ribeiro

    Tipo: Arquivo

  • insert_drive_file

    Descritivo PO Gerir Auditorias do SGI

    info
    get_app

    Data: 19/05/2025

    Uploader: Andrea Calixto Abdalla Ribeiro

    Tipo: Arquivo

  • insert_drive_file

    Fluxograma PO Gerir Auditorias do SGI

    info
    get_app

    Data: 19/05/2025

    Uploader: Andrea Calixto Abdalla Ribeiro

    Tipo: Arquivo

arrow_back
  • insert_drive_file

    Descritivo - PO-Gerir Partes Interessadas

    info
    get_app

    Data: 18/09/2024

    Uploader: Andrea Calixto Abdalla Ribeiro

    Tipo: Arquivo

  • insert_drive_file

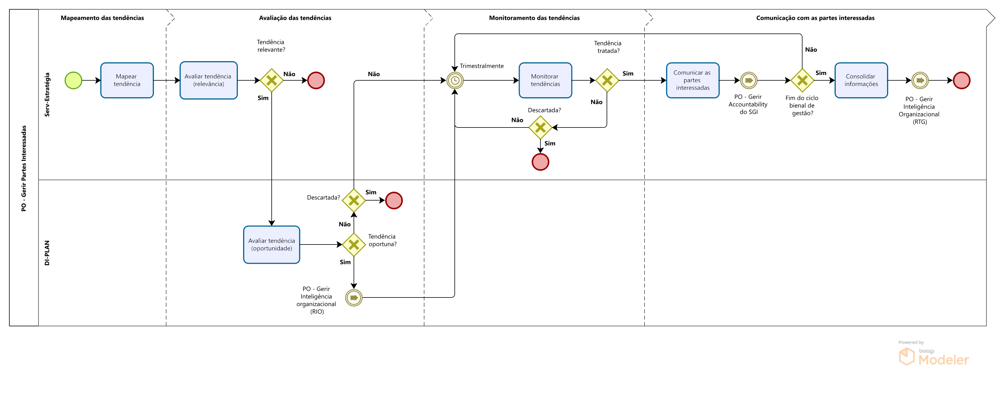
    Fluxograma - PO - Gerir Partes Interessadas

    info
    get_app

    Data: 13/11/2023

    Uploader: Daniella de Souza Ferreira de Souza Ferreira

    Tipo: Arquivo

arrow_back
  • insert_drive_file

    Descritivo_PO Gerir Indicadores Estratégicos

    info
    get_app

    Data: 18/09/2024

    Uploader: Andrea Calixto Abdalla Ribeiro

    Tipo: Arquivo

  • insert_drive_file

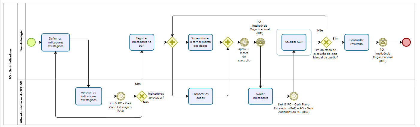
    Fluxograma - Gerir Indicadores Estratégicos

    info
    get_app

    Data: 08/12/2022

    Uploader: Michely Bonsólio Barbosa

    Tipo: Arquivo

arrow_back
  • insert_drive_file

    Descritivo ITR Gerir Processos de Trabalho (Serv-Melhoria)

    info
    get_app

    Data: 05/12/2024

    Uploader: Andrea Calixto Abdalla Ribeiro

    Tipo: Arquivo

arrow_back
  • insert_drive_file

    Descritivo ITR Gerir Proc de Trab (Unid do TCE-GO)

    info
    get_app

    Data: 26/05/2025

    Uploader: Andrea Calixto Abdalla Ribeiro

    Tipo: Arquivo

arrow_back
  • insert_drive_file

    Manual Bizagi Aplicado ao TCE-GO

    info
    get_app

    Data: 23/05/2025

    Uploader: Andrea Calixto Abdalla Ribeiro

    Tipo: Arquivo

arrow_back
  • insert_drive_file

    Anexos_Modelos PO Gerir Processos de Trabalho

    info
    get_app

    Data: 19/07/2024

    Uploader: Andrea Calixto Abdalla Ribeiro

    Tipo: Arquivo

  • insert_drive_file

    Descritivo PO Gerir Processos de Trabalho

    info
    get_app

    Data: 21/05/2025

    Uploader: Andrea Calixto Abdalla Ribeiro

    Tipo: Arquivo

  • insert_drive_file

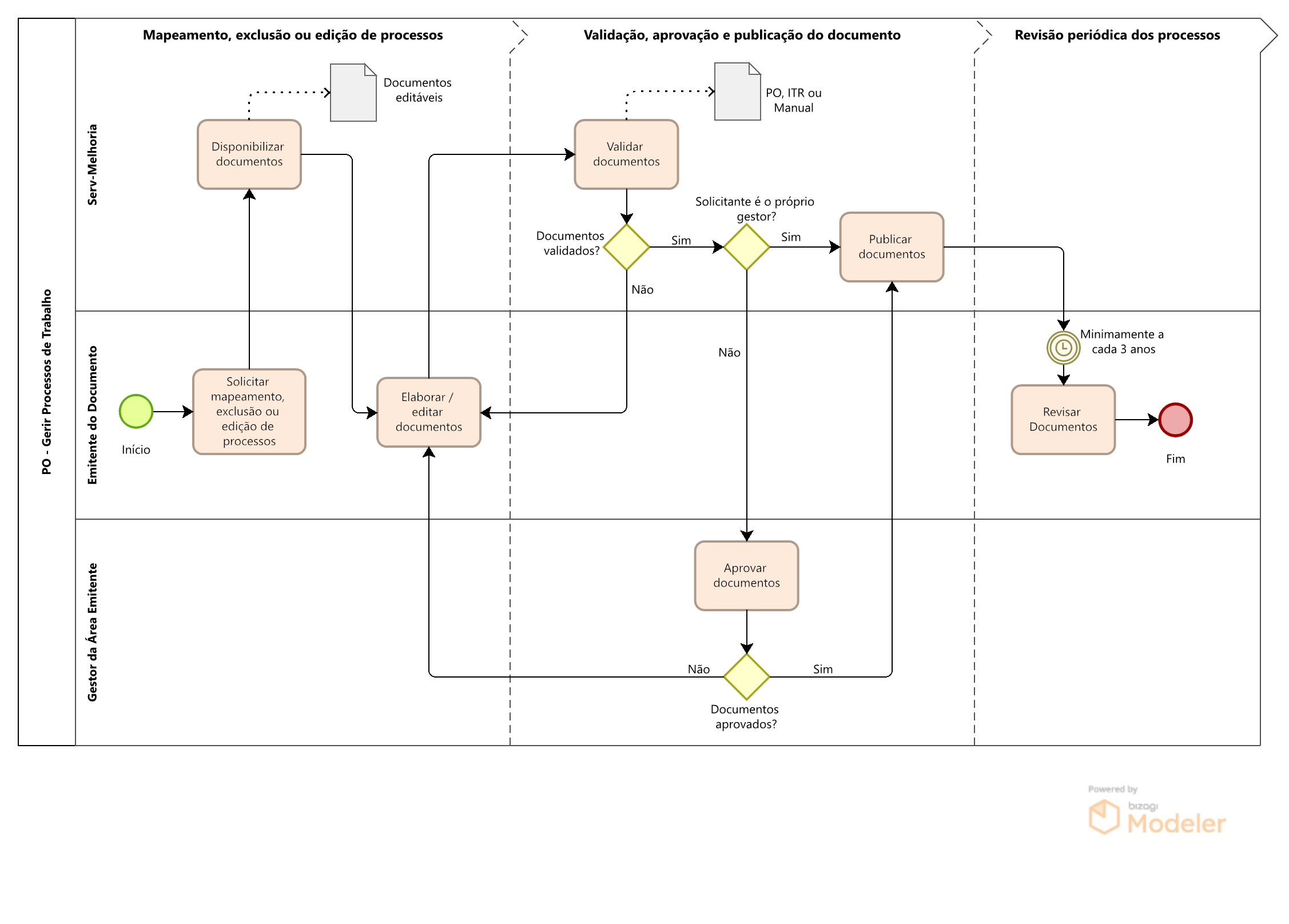
    Fluxograma PO Gerir Processos de Trabalho

    info
    get_app

    Data: 19/09/2024

    Uploader: Andrea Calixto Abdalla Ribeiro

    Tipo: Arquivo

arrow_back
  • insert_drive_file

    Anexos - PO Gerir Riscos

    info
    get_app

    Data: 04/07/2023

    Uploader: Michely Bonsólio Barbosa

    Tipo: Arquivo

  • insert_drive_file

    Descritivo - PO-Gerir Riscos

    info
    get_app

    Data: 18/09/2024

    Uploader: Andrea Calixto Abdalla Ribeiro

    Tipo: Arquivo

  • insert_drive_file

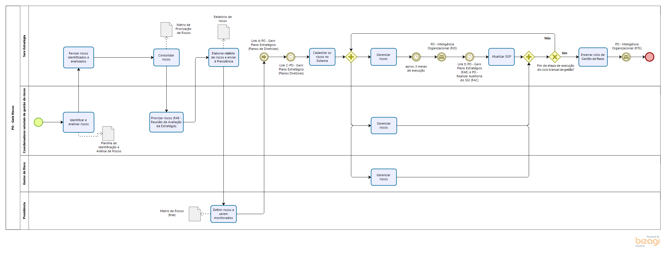
    Fluxograma PO- Gerir Riscos

    info
    get_app

    Data: 16/01/2023

    Uploader: Juliana de Oliveira Kava

    Tipo: Arquivo

arrow_back
  • insert_drive_file

    Anexos_Manual de Padronização e Especificação Documental

    info
    get_app

    Data: 30/10/2024

    Uploader: Andrea Calixto Abdalla Ribeiro

    Tipo: Arquivo

  • insert_drive_file

    Manual de Padronização e Especificação Documental

    info
    get_app

    Data: 30/10/2024

    Uploader: Andrea Calixto Abdalla Ribeiro

    Tipo: Arquivo

arrow_back
  • insert_drive_file

    Modelos - Manual de Padronização e Especificação Documental

    info
    get_app

    Data: 08/11/2021

    Uploader: Juliana de Oliveira Kava

    Tipo: Arquivo

arrow_back
  • insert_drive_file

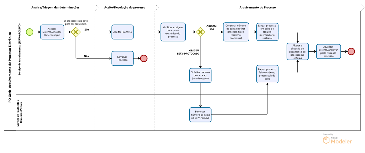
    Fluxograma PO Gerir Arquivamento de Processo Eletrônico

    info
    get_app

    Data: 11/10/2024

    Uploader: Daniella de Souza Ferreira de Souza Ferreira

    Tipo: Arquivo

  • insert_drive_file

    PO Gerir Arquivamento de Processo Eletrônico

    info
    get_app

    Data: 19/05/2025

    Uploader: Andrea Calixto Abdalla Ribeiro

    Tipo: Arquivo

arrow_back
  • insert_drive_file

    Descritivo PO Gerir Autuação de Processos e Cadastro de Documentos

    info
    get_app

    Data: 18/10/2024

    Uploader: Andrea Calixto Abdalla Ribeiro

    Tipo: Arquivo

  • insert_drive_file

    Fluxograma PO Gerir Autuação de Processos e Cadastro de Documentos

    info
    get_app

    Data: 18/10/2024

    Uploader: Andrea Calixto Abdalla Ribeiro

    Tipo: Arquivo

arrow_back
  • insert_drive_file

    Manual Aval. Desemp. TCE GO

    info
    get_app

    Data: 23/05/2025

    Uploader: Andrea Calixto Abdalla Ribeiro

    Tipo: Arquivo

arrow_back
  • insert_drive_file

    Descritivo PO Gerir Avaliação de Desempenho

    info
    get_app

    Data: 17/09/2024

    Uploader: Andrea Calixto Abdalla Ribeiro

    Tipo: Arquivo

  • insert_drive_file

    Fluxograma - Gerir Avaliação de Desempenho

    info
    get_app

    Data: 21/05/2024

    Uploader: Michely Bonsólio Barbosa

    Tipo: Arquivo

arrow_back
  • insert_drive_file

    Manual de Funções

    info
    get_app

    Data: 23/05/2025

    Uploader: Andrea Calixto Abdalla Ribeiro

    Tipo: Arquivo

arrow_back
  • insert_drive_file

    Manual de Funções de Terceirizados

    info
    get_app

    Data: 23/05/2025

    Uploader: Andrea Calixto Abdalla Ribeiro

    Tipo: Arquivo

arrow_back
  • insert_drive_file

    Descritivo PO Gerir Captação, Alocação e Integração de Servidores

    info
    get_app

    Data: 16/10/2024

    Uploader: Andrea Calixto Abdalla Ribeiro

    Tipo: Arquivo

  • insert_drive_file

    Fluxograma PO Gerir Captação, Alocação e Integração de Servidores

    info
    get_app

    Data: 16/10/2024

    Uploader: Andrea Calixto Abdalla Ribeiro

    Tipo: Arquivo

arrow_back
  • insert_drive_file

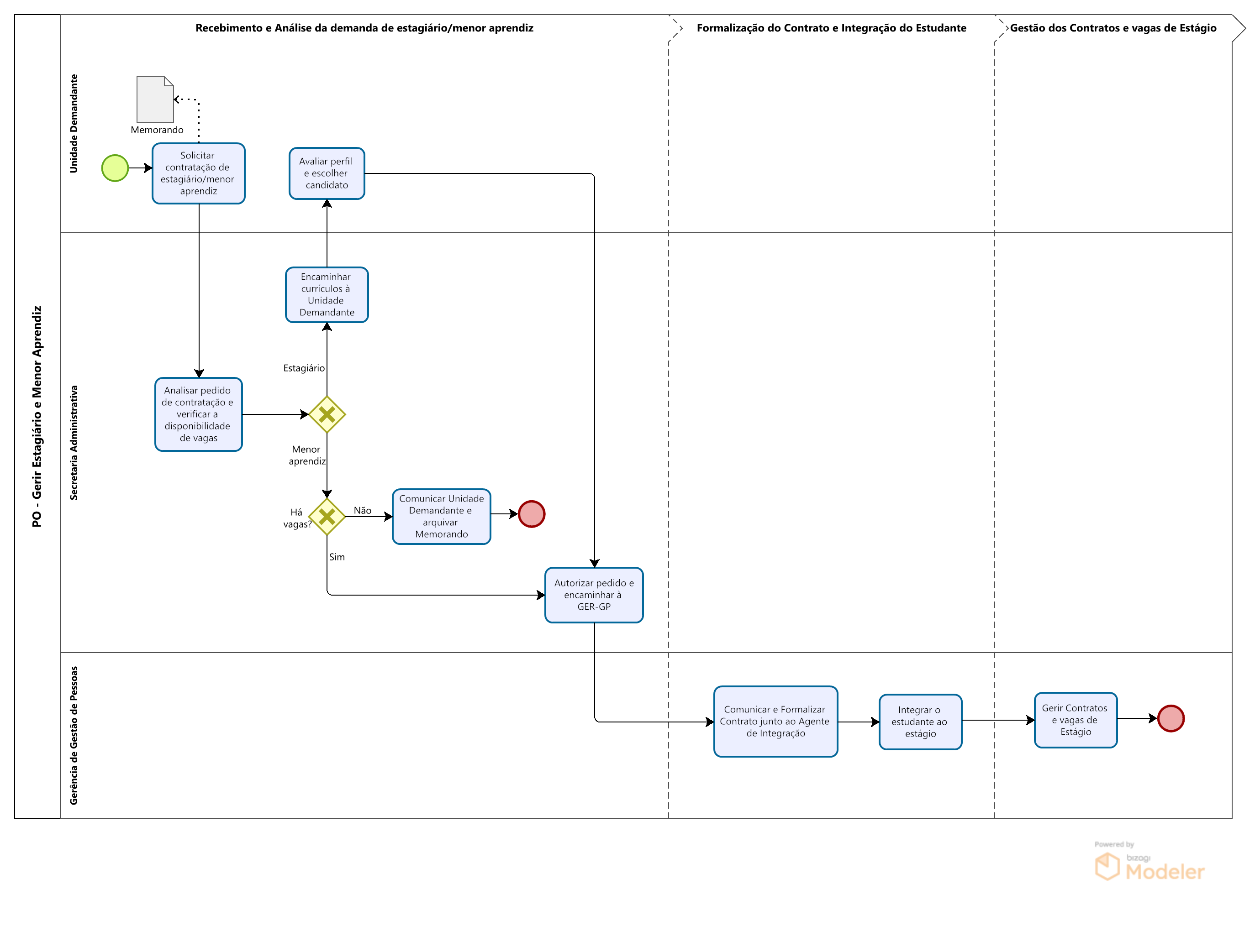
    Descritivo PO Gerir Estagiário e Menor Aprendiz

    info
    get_app

    Data: 17/09/2024

    Uploader: Andrea Calixto Abdalla Ribeiro

    Tipo: Arquivo

  • insert_drive_file

    Fluxograma PO Gerir Estagiário e Menor Aprendiz

    info
    get_app

    Data: 17/09/2024

    Uploader: Andrea Calixto Abdalla Ribeiro

    Tipo: Arquivo

arrow_back
  • insert_drive_file

    Descritivo PO Gerir Multiplicadores e Instrutores Internos

    info
    get_app

    Data: 23/05/2025

    Uploader: Andrea Calixto Abdalla Ribeiro

    Tipo: Arquivo

  • insert_drive_file

    Fluxograma PO Gerir Multiplicadores e Instrutores Internos

    info
    get_app

    Data: 21/05/2024

    Uploader: Andrea Calixto Abdalla Ribeiro

    Tipo: Arquivo

arrow_back
  • insert_drive_file

    Descritivo PO Gerir Ações de Capacitação

    info
    get_app

    Data: 12/11/2024

    Uploader: Andrea Calixto Abdalla Ribeiro

    Tipo: Arquivo

  • insert_drive_file

    Fluxograma PO Gerir Ações de Capacitação

    info
    get_app

    Data: 12/11/2024

    Uploader: Andrea Calixto Abdalla Ribeiro

    Tipo: Arquivo

arrow_back
  • insert_drive_file

    Anexos l ao lV PO Planejar e Gerir o conhecimento - Biblioteca

    info
    get_app

    Data: 10/10/2024

    Uploader: Daniella de Souza Ferreira de Souza Ferreira

    Tipo: Arquivo

  • insert_drive_file

    Descritivo PO - Planejar e Gerir o Conhecimento - Biblioteca

    info
    get_app

    Data: 23/05/2025

    Uploader: Andrea Calixto Abdalla Ribeiro

    Tipo: Arquivo

  • insert_drive_file

    Fluxograma PO - Planejar e Gerir o Conhecimento - Biblioteca

    info
    get_app

    Data: 30/04/2024

    Uploader: Andrea Calixto Abdalla Ribeiro

    Tipo: Arquivo

arrow_back
  • insert_drive_file

    Anexos PO Gerir Planos e Programas de Educação Profissional

    info
    get_app

    Data: 03/12/2024

    Uploader: Andrea Calixto Abdalla Ribeiro

    Tipo: Arquivo

  • insert_drive_file

    Descritivo PO Gerir Planos e Programas de Educação Profissional

    info
    get_app

    Data: 03/12/2024

    Uploader: Andrea Calixto Abdalla Ribeiro

    Tipo: Arquivo

  • insert_drive_file

    Fluxograma PO Gerir Planos e Programas de Educação Profissional

    info
    get_app

    Data: 03/12/2024

    Uploader: Andrea Calixto Abdalla Ribeiro

    Tipo: Arquivo

arrow_back
  • insert_drive_file

    Manual Com Int Prev de Acid

    info
    get_app

    Data: 23/05/2025

    Uploader: Andrea Calixto Abdalla Ribeiro

    Tipo: Arquivo

arrow_back
  • insert_drive_file

    Manual de Abandono de Área do TCE GO

    info
    get_app

    Data: 23/05/2025

    Uploader: Andrea Calixto Abdalla Ribeiro

    Tipo: Arquivo

arrow_back
  • insert_drive_file

    Manual de Práticas Seguras

    info
    get_app

    Data: 16/07/2025

    Uploader: Andrea Calixto Abdalla Ribeiro

    Tipo: Arquivo

arrow_back
  • insert_drive_file

    Descritivo PO Realizar Pesquisa de Clima Organizacional

    info
    get_app

    Data: 23/05/2025

    Uploader: Andrea Calixto Abdalla Ribeiro

    Tipo: Arquivo

  • insert_drive_file

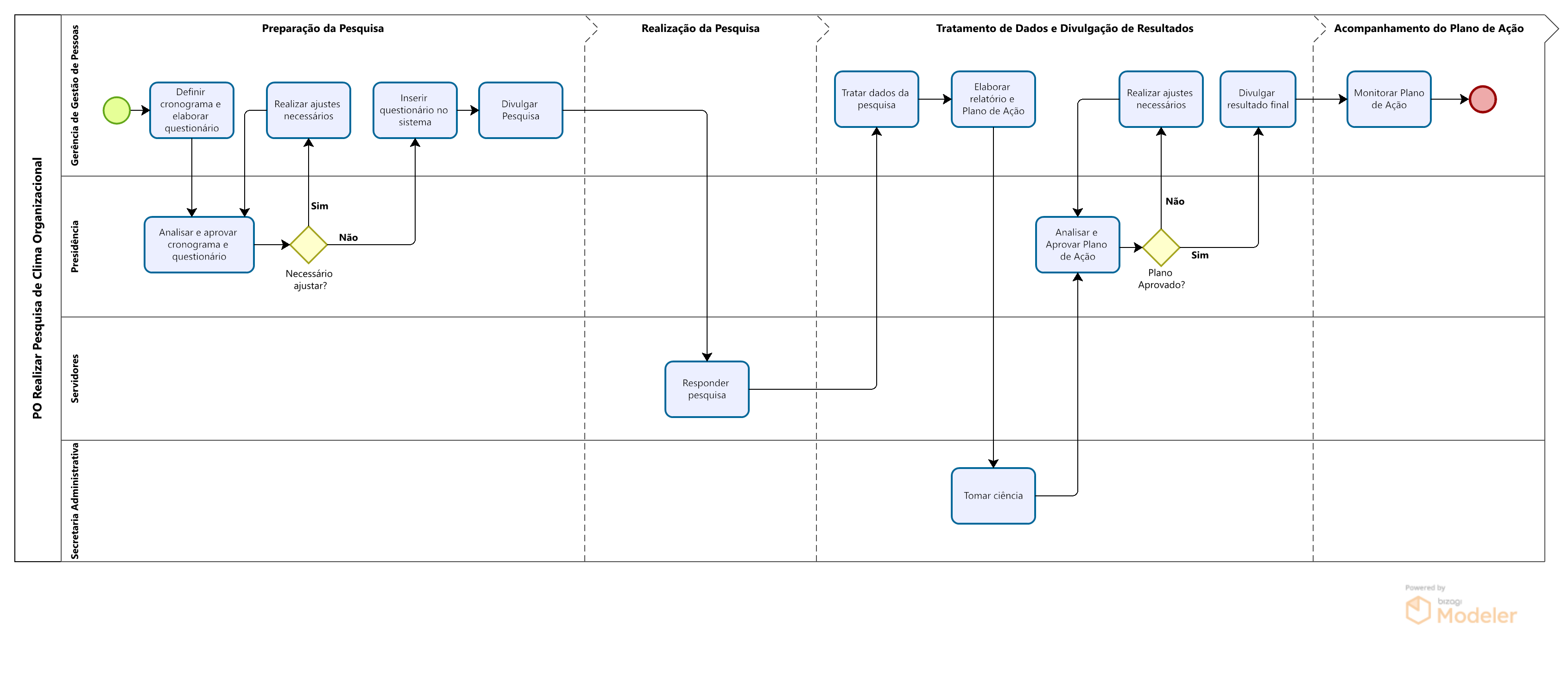
    Fluxograma PO - Realizar Pesquisa de Clima Organizacional

    info
    get_app

    Data: 07/10/2024

    Uploader: Daniella de Souza Ferreira de Souza Ferreira

    Tipo: Arquivo

arrow_back
  • insert_drive_file

    Descritivo PO - Gerir Condições Inseguras e Acidentes de Trabalho

    info
    get_app

    Data: 23/05/2025

    Uploader: Andrea Calixto Abdalla Ribeiro

    Tipo: Arquivo

  • insert_drive_file

    Fluxograma PO - Gerir Condições Inseguras e Acidentes de Trabalho

    info
    get_app

    Data: 08/10/2024

    Uploader: Daniella de Souza Ferreira de Souza Ferreira

    Tipo: Arquivo

arrow_back
  • insert_drive_file

    Descritivo PO Realizar Atendimento Clínico-Psicoterapia ou Ginástica

    info
    get_app

    Data: 23/05/2025

    Uploader: Andrea Calixto Abdalla Ribeiro

    Tipo: Arquivo

  • insert_drive_file

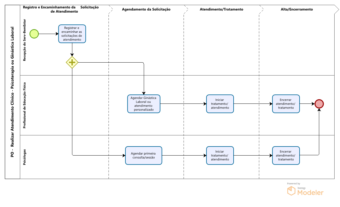
    Fluxograma PO - Realizar Atendimento Clínico – Psicoterapia ou Ginástica Labora

    info
    get_app

    Data: 07/10/2024

    Uploader: Daniella de Souza Ferreira de Souza Ferreira

    Tipo: Arquivo

arrow_back
  • insert_drive_file

    Descritivo PO - Responder Situações de Emergência

    info
    get_app

    Data: 17/09/2024

    Uploader: Andrea Calixto Abdalla Ribeiro

    Tipo: Arquivo

  • insert_drive_file

    Fluxograma PO - Responder Situações de Emergência

    info
    get_app

    Data: 07/02/2024

    Uploader: Andrea Calixto Abdalla Ribeiro

    Tipo: Arquivo

arrow_back
  • insert_drive_file

    Descritivo PO Executar Folha de Pagamento

    info
    get_app

    Data: 23/05/2025

    Uploader: Andrea Calixto Abdalla Ribeiro

    Tipo: Arquivo

  • insert_drive_file

    Fluxograma PO Executar Folha de Pagamento

    info
    get_app

    Data: 10/10/2024

    Uploader: Daniella de Souza Ferreira de Souza Ferreira

    Tipo: Arquivo

arrow_back
  • insert_drive_file

    Descritivo PO - Gerir Atos de Pessoal

    info
    get_app

    Data: 23/05/2025

    Uploader: Andrea Calixto Abdalla Ribeiro

    Tipo: Arquivo

  • insert_drive_file

    Fluxograma - PO Gerir Atos de Pessoal

    info
    get_app

    Data: 25/11/2022

    Uploader: Michely Bonsólio Barbosa

    Tipo: Arquivo

  • insert_drive_file

    Modelos

    info
    get_app

    Data: 25/11/2022

    Uploader: Michely Bonsólio Barbosa

    Tipo: Arquivo

arrow_back
  • insert_drive_file

    Manual dos Condutores de Veículos do TCE-GO

    info
    get_app

    Data: 26/05/2025

    Uploader: Andrea Calixto Abdalla Ribeiro

    Tipo: Arquivo

arrow_back
  • insert_drive_file

    Descritivo PO Gerir Estoque

    info
    get_app

    Data: 23/05/2025

    Uploader: Andrea Calixto Abdalla Ribeiro

    Tipo: Arquivo

  • insert_drive_file

    Fluxograma PO Gerir Estoque

    info
    get_app

    Data: 18/06/2024

    Uploader: Andrea Calixto Abdalla Ribeiro

    Tipo: Arquivo

arrow_back
  • insert_drive_file

    Descritivo PO - Controlar Vencimento de CNH e CRLV

    info
    get_app

    Data: 18/09/2024

    Uploader: Andrea Calixto Abdalla Ribeiro

    Tipo: Arquivo

  • insert_drive_file

    Fluxograma PO - Controlar Vencimento de CNH e CRLV

    info
    get_app

    Data: 18/04/2024

    Uploader: Andrea Calixto Abdalla Ribeiro

    Tipo: Arquivo

arrow_back
  • insert_drive_file

    Descritivo PO Fornecer Transporte

    info
    get_app

    Data: 18/09/2024

    Uploader: Andrea Calixto Abdalla Ribeiro

    Tipo: Arquivo

  • insert_drive_file

    Fluxograma PO - Fornecer Transporte

    info
    get_app

    Data: 18/04/2024

    Uploader: Andrea Calixto Abdalla Ribeiro

    Tipo: Arquivo

arrow_back
  • insert_drive_file

    Descritivo PO Gerir Manutenção Veicular

    info
    get_app

    Data: 23/05/2025

    Uploader: Andrea Calixto Abdalla Ribeiro

    Tipo: Arquivo

  • insert_drive_file

    Fluxograma PO Gerir Manutenção Veicular

    info
    get_app

    Data: 21/05/2024

    Uploader: Andrea Calixto Abdalla Ribeiro

    Tipo: Arquivo

arrow_back
  • insert_drive_file

    Descritivo PO Gerir Manutenção Predial

    info
    get_app

    Data: 23/05/2025

    Uploader: Andrea Calixto Abdalla Ribeiro

    Tipo: Arquivo

  • insert_drive_file

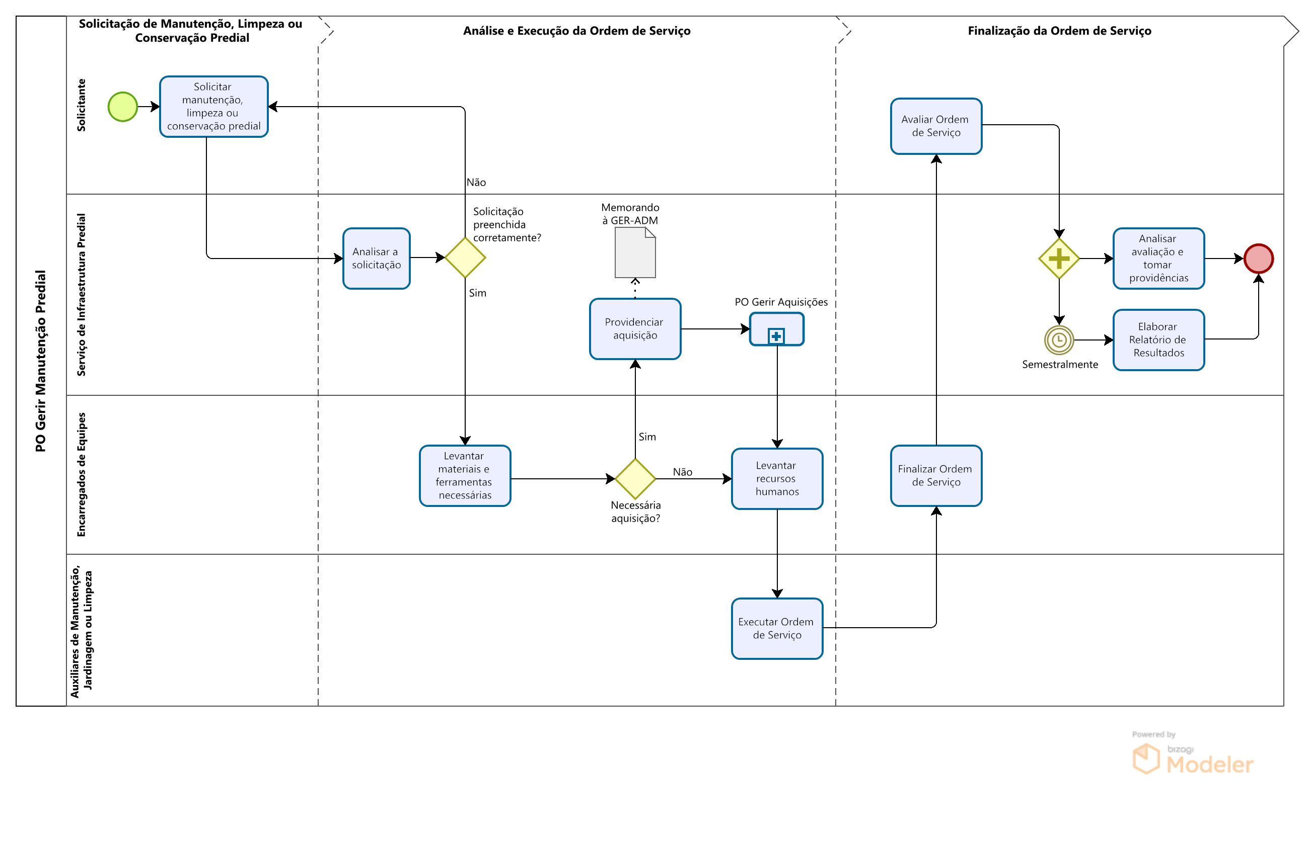
    Fluxograma PO Gerir Manutenção Predial

    info
    get_app

    Data: 06/06/2024

    Uploader: Andrea Calixto Abdalla Ribeiro

    Tipo: Arquivo

  • insert_drive_file

    Manual de Conservação Predial do TCE-GO

    info
    get_app

    Data: 17/09/2024

    Uploader: Andrea Calixto Abdalla Ribeiro

    Tipo: Arquivo

arrow_back
  • insert_drive_file

    Descritivo PO - Gerir Patrimônio

    info
    get_app

    Data: 17/09/2024

    Uploader: Andrea Calixto Abdalla Ribeiro

    Tipo: Arquivo

  • insert_drive_file

    Fluxograma PO - Gerir Patrimônio

    info
    get_app

    Data: 06/02/2024

    Uploader: Andrea Calixto Abdalla Ribeiro

    Tipo: Arquivo

arrow_back
  • insert_drive_file

    Manual para Emissão de Notas Fiscais

    info
    get_app

    Data: 26/05/2025

    Uploader: Andrea Calixto Abdalla Ribeiro

    Tipo: Arquivo

arrow_back
  • insert_drive_file

    Manual para Entrega de Materiais

    info
    get_app

    Data: 26/05/2025

    Uploader: Andrea Calixto Abdalla Ribeiro

    Tipo: Arquivo

arrow_back
  • insert_drive_file

    Descritivo PO Gerir Aquisições

    info
    get_app

    Data: 23/05/2025

    Uploader: Andrea Calixto Abdalla Ribeiro

    Tipo: Arquivo

  • insert_drive_file

    Fluxograma PO Gerir Aquisições

    info
    get_app

    Data: 24/07/2024

    Uploader: Andrea Calixto Abdalla Ribeiro

    Tipo: Arquivo

arrow_back
  • insert_drive_file

    Descritivo PO Gerir Compra de Pequeno Valor

    info
    get_app

    Data: 20/08/2024

    Uploader: Andrea Calixto Abdalla Ribeiro

    Tipo: Arquivo

  • insert_drive_file

    Fluxograma PO Gerir Compra de Pequeno Valor

    info
    get_app

    Data: 20/08/2024

    Uploader: Andrea Calixto Abdalla Ribeiro

    Tipo: Arquivo

arrow_back
  • insert_drive_file

    Descritivo PO Gerir Contratações

    info
    get_app

    Data: 23/05/2025

    Uploader: Andrea Calixto Abdalla Ribeiro

    Tipo: Arquivo

  • insert_drive_file

    Fluxograma PO Gerir Contratações

    info
    get_app

    Data: 29/05/2024

    Uploader: Andrea Calixto Abdalla Ribeiro

    Tipo: Arquivo

arrow_back
  • insert_drive_file

    Descritivo PO Gerir Licitações na Modalidade Pregão

    info
    get_app

    Data: 23/05/2025

    Uploader: Andrea Calixto Abdalla Ribeiro

    Tipo: Arquivo

  • insert_drive_file

    Fluxograma PO Gerir Licitações na Modalidade Pregão

    info
    get_app

    Data: 29/07/2024

    Uploader: Andrea Calixto Abdalla Ribeiro

    Tipo: Arquivo

arrow_back
  • insert_drive_file

    Descritivo PO Gerir Processos de Pagamentos

    info
    get_app

    Data: 25/02/2025

    Uploader: Andrea Calixto Abdalla Ribeiro

    Tipo: Arquivo

  • insert_drive_file

    Fluxograma PO Gerir Processos de Pagamentos

    info
    get_app

    Data: 25/02/2025

    Uploader: Andrea Calixto Abdalla Ribeiro

    Tipo: Arquivo

arrow_back
  • insert_drive_file

    ITR Controle, Identificação, Acondicionamento e Descarte de Amostras

    info
    get_app

    Data: 26/05/2025

    Uploader: Andrea Calixto Abdalla Ribeiro

    Tipo: Arquivo

arrow_back
  • insert_drive_file

    ANEXOS - PO-Gerir Laboratório de Topografia

    info
    get_app

    Data: 04/05/2022

    Uploader: Servio Silva

    Tipo: Arquivo

  • insert_drive_file

    Descritivo - PO - Gerir o Laboratório de Topografia

    info
    get_app

    Data: 18/09/2024

    Uploader: Andrea Calixto Abdalla Ribeiro

    Tipo: Arquivo

  • insert_drive_file

    Fluxograma - PO-Gerir o Laboratório de Topografia

    info
    get_app

    Data: 04/05/2022

    Uploader: Servio Silva

    Tipo: Arquivo

arrow_back
  • insert_drive_file

    Anexos PO Gerir Ativ Apoio Tecnológico.7z

    info
    get_app

    Data: 27/03/2026

    Uploader: Andrea Calixto Abdalla Ribeiro

    Tipo: Arquivo

  • insert_drive_file

    Descritivo PO Gerir Atividades Apoio Tecnológico

    info
    get_app

    Data: 27/03/2026

    Uploader: Andrea Calixto Abdalla Ribeiro

    Tipo: Arquivo

  • insert_drive_file

    Fluxograma PO Gerir Atividades Apoio Tecnológico

    info
    get_app

    Data: 27/03/2026

    Uploader: Andrea Calixto Abdalla Ribeiro

    Tipo: Arquivo

arrow_back
  • insert_drive_file

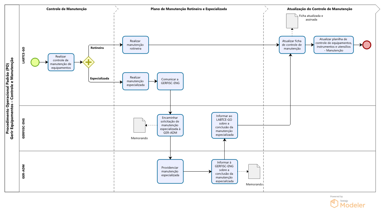
    Fluxograma PO Gerir Equipamentos - Controle e Manutenção

    info
    get_app

    Data: 10/10/2024

    Uploader: Daniella de Souza Ferreira de Souza Ferreira

    Tipo: Arquivo

  • insert_drive_file

    PO Gerir Equipamentos - Controle e Manutenção

    info
    get_app

    Data: 23/05/2025

    Uploader: Andrea Calixto Abdalla Ribeiro

    Tipo: Arquivo

arrow_back
  • insert_drive_file

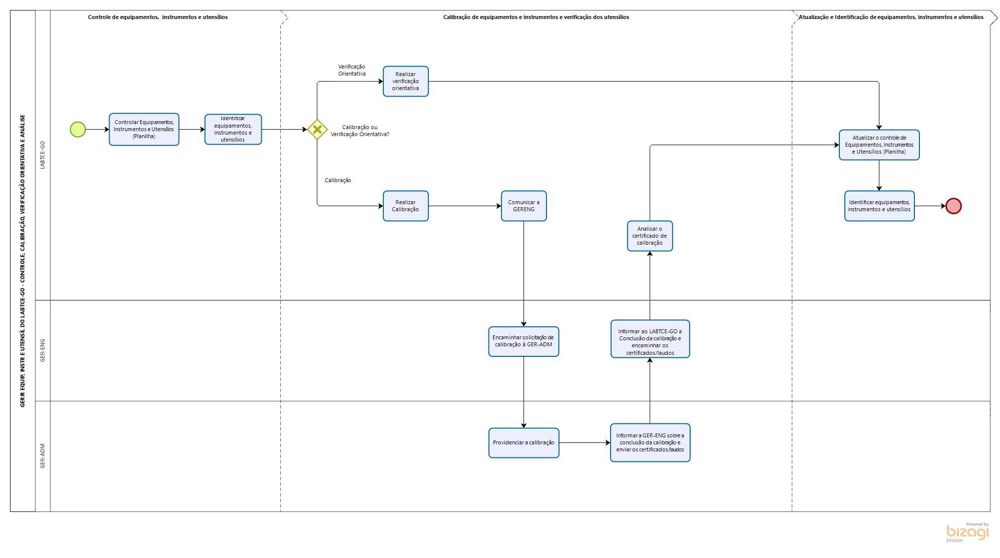
    Descritivo PO-Gerir Equipamentos, Instrumentos e Utensílios

    info
    get_app

    Data: 18/09/2024

    Uploader: Andrea Calixto Abdalla Ribeiro

    Tipo: Arquivo

  • insert_drive_file

    Fluxograma PO - Gerir Equipamentos, Instrumentos e Utensílios

    info
    get_app

    Data: 26/04/2023

    Uploader: Michely Bonsólio Barbosa

    Tipo: Arquivo

arrow_back
  • insert_drive_file

    Anexos PO Lab Sol Mist Asf

    info
    get_app

    Data: 18/09/2024

    Uploader: Andrea Calixto Abdalla Ribeiro

    Tipo: Arquivo

  • insert_drive_file

    Descritivo - PO-Gerir o Laboratório de Anál Solos Mist Asfált

    info
    get_app

    Data: 18/09/2024

    Uploader: Andrea Calixto Abdalla Ribeiro

    Tipo: Arquivo

  • insert_drive_file

    Fluxograma PO Gerir o Laboratório de Anál Solos Mist Asfált

    info
    get_app

    Data: 18/09/2024

    Uploader: Andrea Calixto Abdalla Ribeiro

    Tipo: Arquivo

arrow_back
  • insert_drive_file

    Descritivo PO Gerir Relatório de Gestão Fiscal

    info
    get_app

    Data: 18/10/2024

    Uploader: Andrea Calixto Abdalla Ribeiro

    Tipo: Arquivo

  • insert_drive_file

    Fluxograma PO Gerir Relatório de Gestão Fiscal

    info
    get_app

    Data: 18/10/2024

    Uploader: Andrea Calixto Abdalla Ribeiro

    Tipo: Arquivo

arrow_back
  • insert_drive_file

    Anexo_Levantamento Aspectos e Impactos Ambientais_vs13

    info
    get_app

    Data: 30/01/2025

    Uploader: Andrea Calixto Abdalla Ribeiro

    Tipo: Arquivo

  • insert_drive_file

    Descritivo PO Gerir Aspectos e Impactos Riscos e Controles Ambientais

    info
    get_app

    Data: 17/09/2024

    Uploader: Andrea Calixto Abdalla Ribeiro

    Tipo: Arquivo

  • insert_drive_file

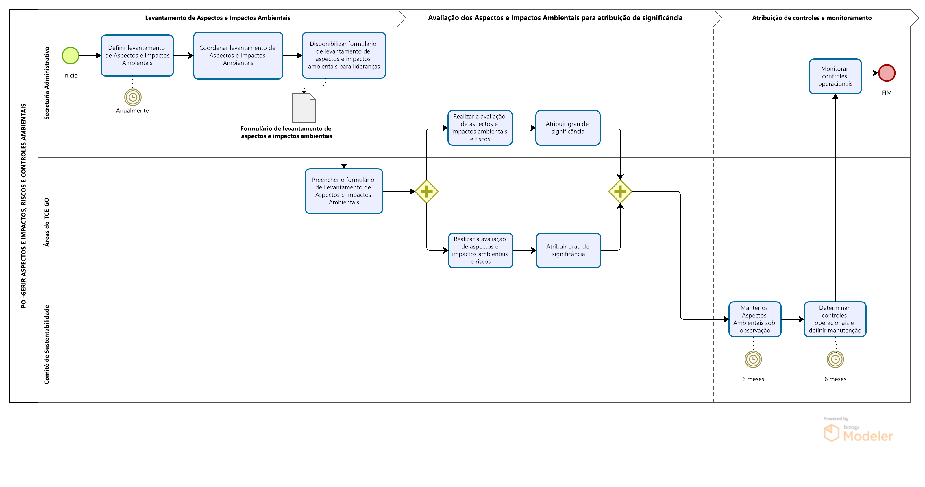
    Fluxograma - PO - Gerir Aspectos e Impactos, Riscos e Controles Ambientais

    info
    get_app

    Data: 29/11/2023

    Uploader: Daniella de Souza Ferreira de Souza Ferreira

    Tipo: Arquivo

arrow_back
  • insert_drive_file

    Anexo - Planilha de Requisitos Legais

    info
    get_app

    Data: 21/03/2025

    Uploader: Andrea Calixto Abdalla Ribeiro

    Tipo: Arquivo

  • insert_drive_file

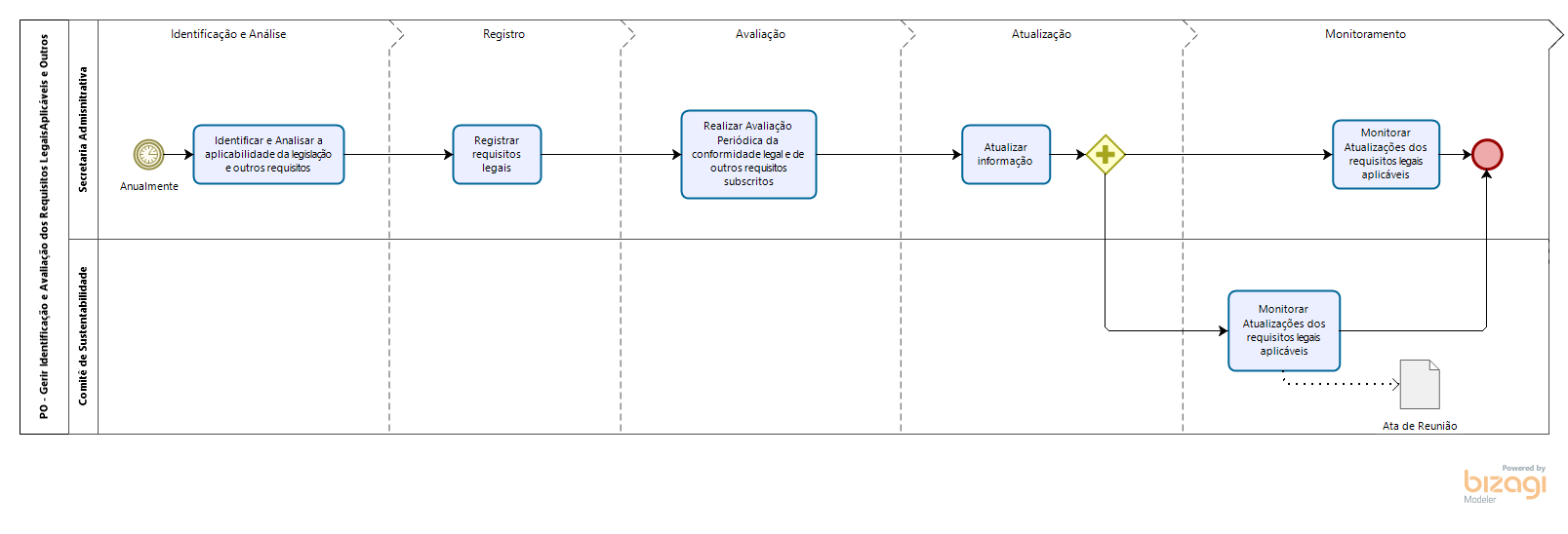
    Descritivo PO - Gerir Identificacao e Avaliacao dos Requisitos Legais Aplicaveis e Outros

    info
    get_app

    Data: 17/09/2024

    Uploader: Andrea Calixto Abdalla Ribeiro

    Tipo: Arquivo

  • insert_drive_file

    Fluxo - Gerir Identificação e Avaliação dos Requisitos Legais Aplicáveis e Outros

    info
    get_app

    Data: 23/09/2022

    Uploader: Juliana de Oliveira Kava

    Tipo: Arquivo

arrow_back
  • insert_drive_file

    Anexo Plano de Gestão de Resíduos

    info
    get_app

    Data: 26/03/2025

    Uploader: Andrea Calixto Abdalla Ribeiro

    Tipo: Arquivo

  • insert_drive_file

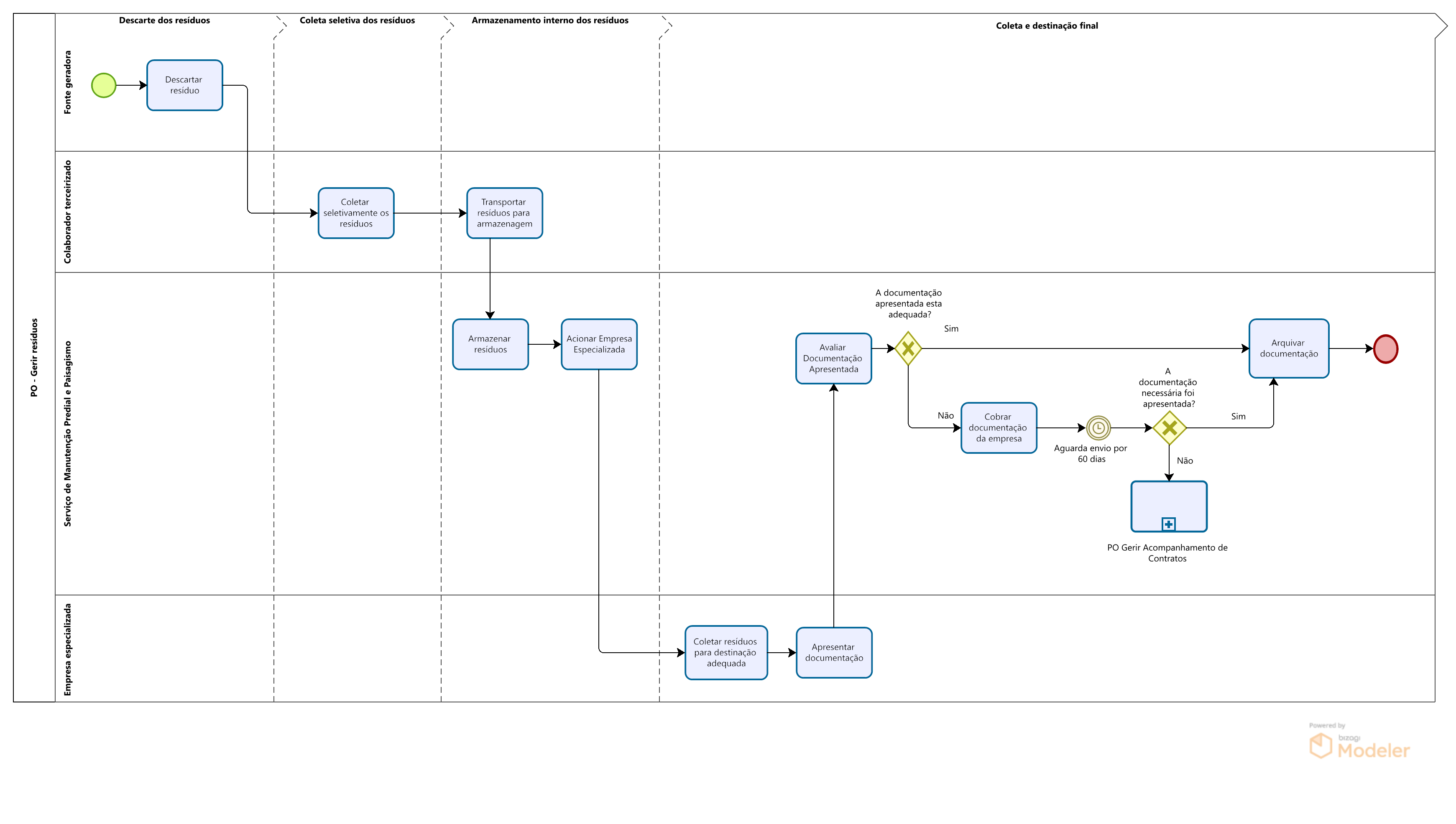
    Descritivo PO - Gerir Residuos

    info
    get_app

    Data: 17/09/2024

    Uploader: Andrea Calixto Abdalla Ribeiro

    Tipo: Arquivo

  • insert_drive_file

    Fluxograma PO - Gerir Residuos

    info
    get_app

    Data: 20/09/2022

    Uploader: Servio Silva

    Tipo: Arquivo

arrow_back
  • insert_drive_file

    Descritivo PO Gerir Incidentes de Seguranca da Informação

    info
    get_app

    Data: 23/05/2025

    Uploader: Andrea Calixto Abdalla Ribeiro

    Tipo: Arquivo

  • insert_drive_file

    Fluxograma PO - Gerir Incidentes de Segurança da Informação

    info
    get_app

    Data: 07/10/2024

    Uploader: Daniella de Souza Ferreira de Souza Ferreira

    Tipo: Arquivo

arrow_back
  • insert_drive_file

    Anexo - Planilha de Gestao de Ativos Rev04.xlsx

    info
    get_app

    Data: 28/03/2025

    Uploader: Andrea Calixto Abdalla Ribeiro

    Tipo: Arquivo

  • insert_drive_file

    Descritivo - PO – Gerir Ativos de Tecnologia da Informacao

    info
    get_app

    Data: 18/09/2024

    Uploader: Andrea Calixto Abdalla Ribeiro

    Tipo: Arquivo

  • insert_drive_file

    Fluxograma - PO – Gerir Ativos de Tecnologia da Informacao

    info
    get_app

    Data: 10/11/2023

    Uploader: Michely Bonsólio Barbosa

    Tipo: Arquivo

arrow_back
  • insert_drive_file

    Descritivo - PO Gerir Vulnerabilidades

    info
    get_app

    Data: 18/09/2024

    Uploader: Andrea Calixto Abdalla Ribeiro

    Tipo: Arquivo

  • insert_drive_file

    Fluxograma - PO - Gerir Vulnerabilidades

    info
    get_app

    Data: 30/10/2023

    Uploader: Michely Bonsólio Barbosa

    Tipo: Arquivo

arrow_back
  • insert_drive_file

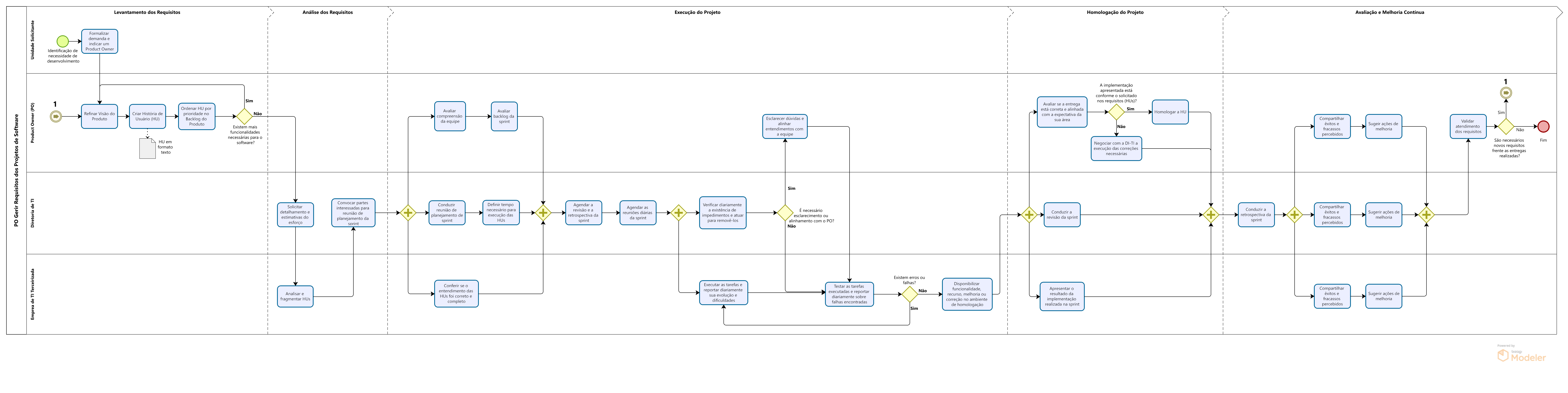
    Descritivo PO Gerir Requisitos dos Projetos de Software

    info
    get_app

    Data: 11/09/2024

    Uploader: Andrea Calixto Abdalla Ribeiro

    Tipo: Arquivo

  • insert_drive_file

    Fluxograma PO Gerir Requisitos dos Projetos de Software

    info
    get_app

    Data: 11/09/2024

    Uploader: Andrea Calixto Abdalla Ribeiro

    Tipo: Arquivo

arrow_back
  • insert_drive_file

    Descritivo PO - Gerir Atendimento de Suporte de TI

    info
    get_app

    Data: 18/10/2024

    Uploader: Andrea Calixto Abdalla Ribeiro

    Tipo: Arquivo

  • insert_drive_file

    Fluxograma PO - Gerir Atendimento de Suporte de TI

    info
    get_app

    Data: 18/10/2024

    Uploader: Andrea Calixto Abdalla Ribeiro

    Tipo: Arquivo

arrow_back
  • insert_drive_file

    Descritivo PO - Gerir Backup - Anexos

    info
    get_app

    Data: 30/09/2022

    Uploader: Juliana de Oliveira Kava

    Tipo: Arquivo

  • insert_drive_file

    Descritivo PO Gerir Backup

    info
    get_app

    Data: 18/09/2024

    Uploader: Andrea Calixto Abdalla Ribeiro

    Tipo: Arquivo

  • insert_drive_file

    Fluxograma - PO - Gerir Backup

    info
    get_app

    Data: 22/09/2023

    Uploader: Michely Bonsólio Barbosa

    Tipo: Arquivo

arrow_back
  • insert_drive_file

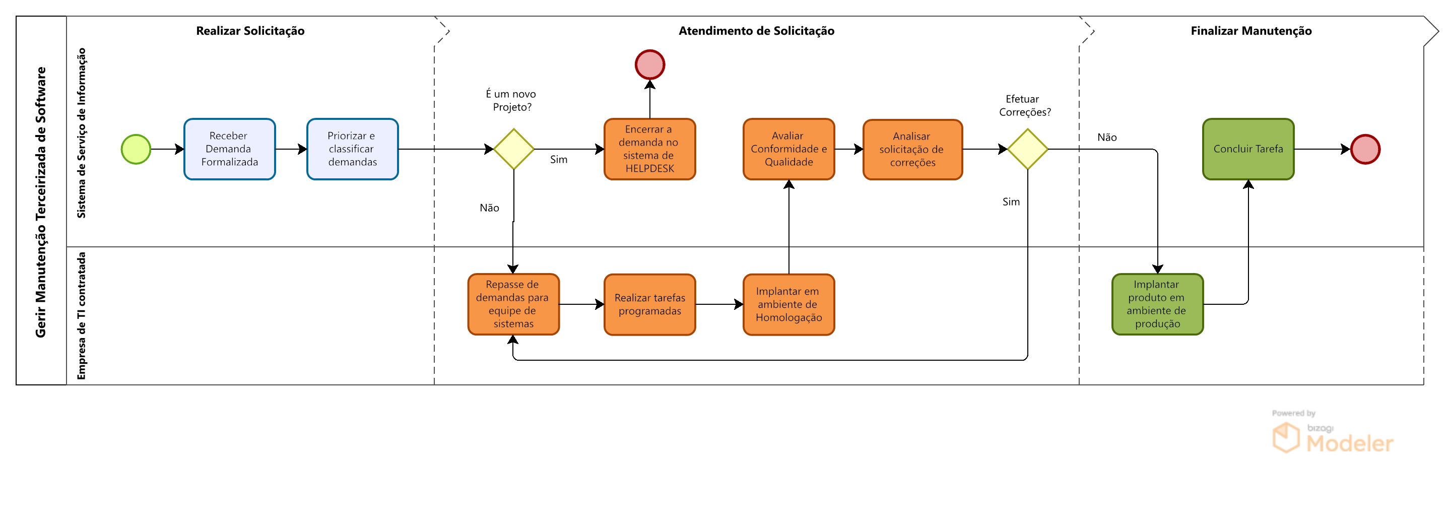
    Descritivo PO Gerir Desenvolvimento de Software Terceirizado

    info
    get_app

    Data: 10/09/2024

    Uploader: Andrea Calixto Abdalla Ribeiro

    Tipo: Arquivo

  • insert_drive_file

    Fluxograma PO Gerir Desenvolvimento de Software Terceirizado

    info
    get_app

    Data: 10/09/2024

    Uploader: Andrea Calixto Abdalla Ribeiro

    Tipo: Arquivo

arrow_back
  • insert_drive_file

    Descritivo - PO - Gerir Manutenção Terceirizada de Software

    info
    get_app

    Data: 18/09/2024

    Uploader: Andrea Calixto Abdalla Ribeiro

    Tipo: Arquivo

  • insert_drive_file

    Fluxograma PO - Gerir Manutenção Terceirizada de Software

    info
    get_app

    Data: 16/11/2023

    Uploader: Michely Bonsólio Barbosa

    Tipo: Arquivo